课程设计实验报告
课题一:负反馈放大器PCB设计
课题二:LED指示灯闪烁电路PCB设计
学 校: 兰州交通大学
学 院: 电子与信息工程学院
班 级: 电子1002班
姓 名:
学 号:
********
20##年6月26日
绪 论
Altium Designer是将所有设计工具集成于一身的板级设计系统,电子设计者从最初的项目模块规划到最终形成生产数据都可以按照自己的设计方式实现。Altium Designer运行在优化的设计平台上,并且具备当今所有先进的设计特点,能够处理各种复杂的PCB设计过程。通过设计原理图、PCB绘制编辑、拓扑自动布线、信号完整性分析和设计输出等技术的融合,Altium Designer提供了全面的设计解决方案。
Altium Designer的强大功能大大提高了电路板设计、制作的效率,它的“方便、易学、实用、快速”的特点,以及其友好的Windows风格界面,使其成为广大电子线路设计者首选的计算机辅助电路板设计软件。
PCB:印制电路板,又称印刷电路板,是电子元器件电气连接的提供者,印刷电路板,简称印制板,英文简称PCB,绝缘板为基材,切成一定尺寸,其上至少附有一个导电图形,并布有孔(如元件孔、紧固孔、金属化孔等),用来代替以往装置电子元器件的底盘,并实现电子元器件之间的相互连接。由于这种板是采用电子印刷术制作的,故被称为“印刷电路板”。
一般所说的 PCB版有单面板(Single layer PCB)、双面板(Double Layer PCB)、四层板、多层板等。
课题一:负反馈放大器PCB设计
一.实习目的
(1)熟悉Altium Designer软件的使用方法和操作技巧;
(2)了解PCB印刷电路板的设计流程,掌握PCB设计的一般设计方法;
(3)锻炼理论与实践相结合的能力;
(4)提高实际动手操作能力;学习团队合作,相互学习的方法。
二、设计内容
(1)要求用Alitum 软Designer软件画出电路原理图;
(2)按照所画原理图自动生成PCB版图;
(3)会建造自己的元件和库。
三.设计原理
Altium.Designer设计原理
(1)首先启动Altium Designer软件;
(2)在file中Project点击PCB Project中新建项目文件,并将其设置合适的保存位置;
(3)在Project面板的PCB Projec右击并选择Schematic,建立原理图;
(4)然后就可以按照原理图绘制原理图了;
(5)原理图画好后,检查有无错误;
(6)建立PCB板;
(7)PCB板建立好后在Project面板的PCB Projec右击并点击PCB,默认文件名为PCB 1.PcbDOC,然后保存将PCB文件名改为与原理图一样的名称(*.PcbDOC);
(8)可利用自动布局功能对PCB板进行自动布局,之后不满意的地方还可以手动调整元件的位置;
(9)选择Auto Route>All在出现的对话框中单击Route All就可以自动布线了;
(10)完毕,可选择生成元件详情的报告。
四.设计过程
(1)创建一个新的项目:
在设计窗口的file中Project点击PCB Project 。如下图:

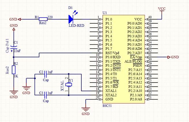
(2)创建一个新的原理图图纸:
在Project面板的PCB Projec右击并选择Schematic,在中间空白处画出原理图。如下图:

(3)新建PCB设计文档。
Project面板的PCB Projec右击并点击PCB,默认文件名为PCB 1.PcbDOC,然后保存将PCB文件名改为与原理图一样的名称

(4)生成网表文件和加载网表。
接上步保存完后导入网表文件,返回到原理图文件
选择 Dedign—Update PCB Document exercise.PcbDoc,

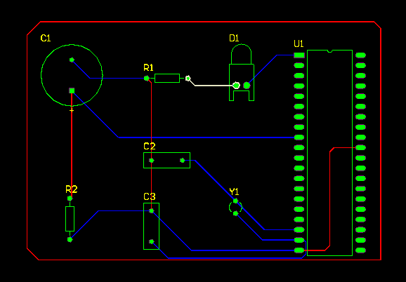
(5)生成PCB版图及器件设置。

在PCB手动布局,将上图与器件按原理图连接顺序排列在PCB上连线,注意布局合理,如下图所示:

(6)自动布线 。
执行菜单命令Auto Route > All,启动自动布线操作。
手工调整布线 :
a.地线调整:为避免电磁干扰,集成电路及其周围辅助元件,要求单点接地,将图层转换到底板层,执行菜单命Place > Interactive Routing,对接地网络重新布线,系统自动删除原来的布线。
b.电源回路调整:电源回路调整包括输入和输出两部分。电源回路的布线一方面要加宽,另一方面要注意电流的流向应利于滤波。
c.其它回路的调整:布线要短,要流畅,一般布线的调整不会一步到位,会有反复,直至满意为止。多边形敷铜 最终电路板如图所示。

(7)后处理:包括裁板、覆铜、标注等,最终得PCB,如图:


(8)元件清单。

课题二:LED闪烁灯闪烁电路PCB设计
说明:实验目的,实验内容和实验原理与课题一基本类似,再不累述。
(1)在Project面板的PCB Projec右击并选择Schematic,在中间空白处画出原理图。

(2)生成PCB版图及器件设置,在PCB手动布局,将上图与器件按原理图连接顺序排列在PCB上连线,注意布局合理,如下图所示:


(3)后处理,最后生成版图。如图:


(顶层) (底层)
(4)元件清单,如图:

实习心得
这一周的实习,使我由初识到了解,由最初对Altium Designer的原理图设计,到生成PCB图,再生成三维图每一项的学习,实际上都是对于软件了解的不断深化。
通过实习我们学会了怎样能简单运用Altium Designer,首先,建立一个空白文件,然后是原理图,将原理图转换成PCB图,最后是覆铜。虽然只有短短几步,但是在我们这些初学者的手里还是有困难的。
使用Altium Designer一个星期,终于体会到Altium Designer的强大功能了。通过Altium Designer的实习,我了解了作为一个布板人员不仅需要耐心和毅力,最重要的是要有勤锻炼,奋发向上的精神,我坚信通过这次实习我会克服自己以前的各种缺点,向工程师们学习,使自己不断进步。Altium Designer的用处十分广泛,特别对于我们测控专业,对于自己以后的发展很有益处。
实习虽短,但是知识是无穷尽的,我会继续努力学习更多的知识,做出更多属于自己的东西。所以虽然实习结束了,但是我对 Altium Designer的学习远远没有结束,以后的大学时光里,我要不要锻炼自己。