七.OTL功率放大电路
一、实验目的
1.进一步理解OTL功率放大器的工作原理。
2.学会OTL电路的调试及主要性能 指标的测试方法。

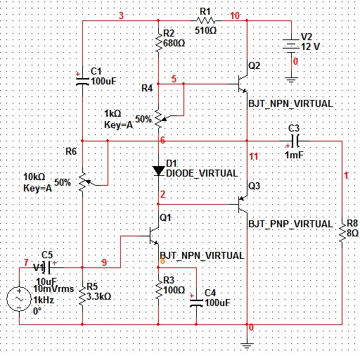
图7-1 OTL功率放大器实验电路
二、试验原理
图7-1所示为OTL低频功率放大器。其中由晶体三极管T1组成推动级,T2 ,T3是一对参数对称的NPN和PNP型晶体三极管,他们组成互补推挽OTL功放电路。由于每一个管子都接成射极输出器形式,因此具有输出电阻低,负载能力强等优点,适合于作功率输出级。T1管工作于甲类状态,它的集电极电流Ic1的一部分流经电位器RW2及二极管D,给T2.T3提供偏压。调节RW2,可以使T2.T3得到适合的静态电流而工作于甲.乙类状态,以克服交越失真。静态时要求输出端中点A的电位 UA=1/2UCC,可以通过调节RW1来实现,又由于RW1的一端接在A点,因此在电路中引入脚.直流电压并联负反馈,一方面能够稳定放大器的静态工作点,同时也改善了非线性失真。
当输入正弦交流信号Ui时,经T1放大.倒相后同时作用于T2.T3的基极,Ui的负半周使T2管导通(T3管截止),有电流通过负载RL,同时向电容C0充电,在Ui的正半周 ,T3导通(T2截止),则已充好的电容器C0起着电源的作用,通过负载RL放电,这样在RL上就得到完整的正弦波.
C2和R构成自举电路,用于提高输出电压正半周的幅度,以得到大的动态范围.
OTL电路的主要性能指标
1.最大不失真输出功率Pom
理想情况下,Pom=UCC2/8RL,在实验中可通过测量RL两端的电压有效值,来求得实际的POM=UO2/RL。
2.效率=POM/PE 100% PE-直流电源供给的平均功率
理想情况下,功率Max=78.5%.在实验中,可测量电源供给的 平均电流Idc,从而求得PE=UCC Idc,负载上的交流功率已用上述方法求出,因而也就可以计算实际效率了。
3.频率响应
4.输入灵敏度
输入灵敏度是指输出最大不失真功率时,输入信号Ui之值 。
三、实验设备与器件
1.+5v直流电源 5。直流电压表
2.函数信号发生器 6、直流毫安表
3.双踪示波器 7、频率计
8.晶体三级管 3DG6×1(9100×1) 3DG12×1(9031×1)
3CG12×1(9012×1) 晶体二极管2CP×1
8欧喇叭×1,电阻器、电容器若干
仿真环境: Multisim 10集成开发环境
四,实验内容
在整个测试过程中,电路不应有自激现象。
1。按图7-1连接实验电路,电源进入中串人直流毫安表,电位器RW2置为最小值,RW1置中间位置。接通+5V电源,观察毫安表指示,同时要手触摸输出级管子,若电流过大,或管子温升显著,应立即断开电源检查原因(如RW2开路,电路自激,或管子性能不好等)。如无异常现象,可开始调试。
1.静态工作点的调试
1)调节输出端中点电位UA
调节电位器RW1,用直流电压表测量A点电位,使RA=1/2UCC。
2)调整输出极静态电流用测试各级静态工作点
调节RW2,使T2、T2管的IC2=IC3=5-10mA。从减小义越失真角度而言,应适当加大输出极静态电流,但该电流过大,会使效率降低,所以一般以5-10mA左右为宜。由于毫安表是串在电源进线中,因此测量得的是整个放大器的电流。但一般T1的集电极电流IC1较小,从而可以把测得的总电流近似当作示末级的静态电流。如要准确得到末级静态电流,则可以从总晾中减去IC1之值。
调整输出级静态电流的另一方法是动态调试法。先使RW2=0,在输入端接入F=1KHZ的正弦信号Ui。逐渐加大输入信号的幅值,此时,输出波形应出现较严重的交越失真(注意:没有饱和和载止失真),然后缓慢增大RW2,当交越失真刚好消失时,停止调节RW2,恢复Ui=0,此时直流毫安表计数即为输出级静态电流。一般数值也应在5-10mA左右,如过大,则要检查电路。
输出级电流调好以后,测量各级静态工作点,记入表7-1。
表7-1 IC2=IC3=8mA UA=2.5V
注意:①在调整RW2时,一是要注意旋转方向,不要调得过大,更不能开路,以免损坏输出管。
②输出管静态电流调好,如无特殊情况,一得随意旋动RW2的位置。



2.最大输出功率POM和效率n的测试
1)测量POM
输入端接F=1KHZ的正弦信号Ui,输出端用示波器观察输出
电压UO波形。逐渐增大Ui,使输出电压达到最大不失真输出,用交流毫伏表没出负载RL上的电压UOM,则
POM=UOM2/RL
2)测量n
当输出电压为最大不失真输出时,读出直流毫安表中的电流值,此电流即为直流电源供给的平均电流Iac(有一定误差),即此可近似求得PE=UCCICC,再根据上面没得的POM,即可求出n=POM/PE。

3.输入灵敏度测试
根据输入灵敏度的定义,只要测出功率PO=POM时的输入电压值Ui即可。
Ui=30Ma
4.频率响应的测试
测试方法同实验二。记入表7-2。
表7-2 Ui=15mV



在测试时,为保证电路的安全,应在较低电压下进行,通常取输入信号为输入灵敏度的50%。在整个测试过程中,应保持Ui为恒定值,且输出波形不得失真。
5.研究自举电路的作用
1)测量有自举电路,且PO=POMAX时的电压增益AV=UOM/Ui。
2)半C2开路,R短路(无自举),再测量PO=POMAX的AV。
用示波器观察1)、2)两种情况下的输出电压波形,并将以上两项测量结果进行比较,分析研究自举电路的作用。


分析:自举电路也叫升压电路,利用自举升压二极管,自举升压电容等电子元件,使电容放电电压和电源电压叠加,从而使电压升高.本实验中自举电路的作用是使两三极管有一定电压差,从而可以在两个半个周期中分别进入放大状态.
6.噪声电压的测试
测量时将输入端短路(Ui=0),观察输出噪声波形,并用交流毫伏表测量输出电压,即为噪声电压UN,本电路若UN<15mV,即满足要求。

7.试听
输入信号改为录音机输出,输出端接试听音箱及示波器。开机试听,并观察语言和音乐信号的输出波形。
(略)
五、实验小结
1.本实验中的电路是OTL低频功率放大电路,T1组成推动级,T2 ,T3是一对参数对称的NPN和PNP型晶体三极管,他们组成互补推挽OTL功放电路。T1在整个周期都是处于放大状态,T2、T3则分别只有半个周期处于放大状态。
2.电路工作原理是将直流功率转化为交流功率,来提高电源的效率。
3.本次试验并不成功,实验得出的效率与理论结果相隔偏大,原因可能与输入信号的频率和Rw1、Rw2的调节有关。
第二篇:OTL功率放大器实验报告

课程设计
二○##年十二月二十三日
目 录
引言…………………………………………………………(2)
一、设计任务与要求………………………………………(2)
1.1 设计任务………………………………………………… (2)
1.2 设计要求………………………………………………… (2)
二、方案设计 ……………………………………………(3)
三、总原理图及元器件清单………………………………(4)
四、电路仿真与调试………………………………………(6)
五、性能测试与分析…………………………………… (7)
六、总结 ……………………………………………… (8)
七、参考文献………………………………………………(8)
OTL功率放大器
引言:OTL(Output transformerless )电路是一种没有输出变压器的功率放大电路。过去大功率的功率放大器多采用变压器耦合方式,以解决阻抗变换问题,使电路得到最佳负载值。但是,这种电路有体积大、笨重、频率特性不好等缺点,目前已较少使用。OTL电路不再用输出变压器,而采用输出电容与负载连接的互补对称功率放大电路,使电路轻便、适于电路的集成化,只要输出电容的容量足够大,电路的频率特性也能保证,是目前常见的一种功率放大电路。它的特点是:采用互补对称电路(NPN、PNP参数一致,互补对称,均为射随组态,串联,中间两管子的射极作为输出),有输出电容,单电源供电,电路轻便可靠。两组串联的输出中点”可理解为采用互补对称电路(NPN、PNP参数一致,互补对称,均为射随组态,串联,中间两管子的射极作为输出)。
1:设计任务与要求
1.1设计任务:
1.学习基本理论在实践中综合运用的初步经验,掌握模拟电路设计的基本方法、设计步骤,培养综合设计与调试能力。
2.培养实践技能,提高分析和解决实际问题的能力。
3.掌握OTL音频功率放大器的设计方法,基本工作原理和性能指标测试方法。
4. 通过一个OTL功率放大器的设计、安装和调试,进一步加深对互补对称功率放大电路的理解,增强实际动手能力。
1.2 设计要求:
1.设计时要综合考虑实用,经济并满足性能指标的要求,合理选用元器件。
2.广泛查阅相关的资料,不懂的地方积极向老师同学请教,讨论。认真独立的完成课题的设计。
3.按时完成课程设计并提交设计报告。
2:方案设计
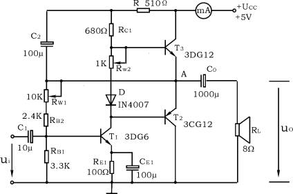
要求设计一个由二极管,三极管,电容,电阻等元件组合而成的OTL音频功率放大器。其中,二极管T1构成前置放大级,对输入信号进行倒相放大,二极管T2,T3的参数一致,互补对称,且均为共集电极接法,保证了输出电阻低,负载能力强的优点,作用是对输入的信号进行功率放大。
在明确了电路接线的基础上,在电路板上进行仿真模拟,并按照课本上相关的知识对该功放的主要参数计算。电路在12V的直流电压下工作,在负载为8Ω的情况下保证了P≥2W,失真度γ≤3%,电路中还引入了交直流电压并联负反馈(由原理图中Rw1的一端接在A点引起)从而稳定了放大器的静态工作点,也改善了非线性失真。电容C1 C2为电源滤波电容,用以防止电源引线太长时造成的放大器的低频自激现象发生。
在元件的选取方面,由于互补对称的两个三极管工作在共集电极的状态下,其电压增益接近且略小于1,功率增益主要靠它的电流增益来保证,所以电流放大系数β的选择很重要,一般要求要选的β值大一些,这样会使的两互补对称管的配对性好一些,功率增益提高一些,失真度减少一些。
其中由晶体三极管T1组成推动级(也称前置放大级),T2、T3是一对参数对称的NPN和PNP型晶体三极管,它们组成互补推挽OTL功放电路。由于每一个管子都接成射极输出器形式,因此具有输出电阻低,负载能力强等优点,适合于作功率输出级。T1管工作于甲类状态,它的集电极电流IC1由电位器RW1进行调节。IC1 的一部分流经电位器RW2及二极管D, 给T2、T3提供偏压。调节RW2,可以使T2、T3得到合适的静态电流而工作于甲、乙类状态,以克服交越失真。静态时要求输出端中点A的电位等于Ucc的一半,可以通过调节RW1来实现,又由于RW1的一端接在A点,因此在电路中引入交、直流电压并联负反馈,一方面能够稳定放大器的静态工作点,同时也改善了非线性失真。
当输入正弦交流信号ui时,经T1放大、倒相后同时作用于T2、T3的基极,ui的负半周使T2管导通(T3管截止),有电流通过负载RL,同时向电容C0充电,在ui的正半周,T3导通(T2截止),则已充好电的电容器C0起着电源的作用,通过负载RL放电,这样在RL上就得到完整的正弦波。
3:OTL放大器的总原理图

OTL音频放大器

器件清单
其他实验及测试设备
+12V直流电源 直流电压表 直流毫安表 函数信号发生器
双踪示波器 交流毫伏表 频率计

4:电路仿真与测试
5:性能测试与分析
5.1波形测试
1测试直流稳压电源示波器波形:
观察示波器的波形可知到该电源是否在工作范围内。
2测试OTL音频功率放大器的输出波形
按总原理图接好电路,在交流信号输入端用信号发生器接入1KHz 10mV的电压源,用示波器观察RL两端的波形,并和输入的波形进行对比,观察波形有没有失真,输入信号是否确实被不失真放大了。
5.2主要参数的测试与计算
1.测量Pom
输入端接f=1KHz 的正弦信号ui,输出端用示波器观察输出电压u0波形。逐渐增大ui,使输出电压达到最大不失真输出,用交流毫伏表测出负载RL上的电压有效值U0,即可求出Pom=u0·u0 /RL
2.测量η
当输出电压为最大不失真输出时,读出直流毫安表中的电流值,此电流即为直流电源供给的平均电流IdC(有一定误差),由此可近似求得 PE=UCCIdc,再根据上面测得的P0m,即可求出。η=Pom/PI
3.输入灵敏度测试
输入灵敏度是指输出最大不失真功率时,输入信号Ui之值。根据输入灵敏度的定义,只要测出输出功率P0=P0m 时的输入电压值Ui即可。
6、噪声电压的测试
测量时将输入端短路(ui=0) ,观察输出噪声波形,并用交流毫伏表测量输出电压,即为噪声电压UN,本电路若UN<15mV,即满足要求。
7、试听
输入信号改为录音机输出,输出端接试听音箱及示波器。开机试听,并观察语言和音乐信号的输出波形。
六:总结与体会
通过这次对OTL音频功率放大器的设计与制作,让我了解了设计电路的程序,也让我了解了关于OTL音频功率放大器的原理与设计理念,要设计一个电路总要先用仿真成功之后才实际接线的。但是最后的成品却不一定与仿真时完全一样,因为在实际接线中有着各种各样的条件制约。但也有些电路在仿真中无法成功,而在实际中因为芯片本身的特性而成功的。所以,在设计时应考虑两者的差异,从中找出最适合的设计方法。在为期一周的课程设计中我深深的感觉到自己专业知识的匮乏,对一些工作感到无从下手,茫然不知所措,这时才真正领悟到学无止境的含义,千里之行,始于足下。这次学习,让我对各种电路都有了大概的了解,所以说,坐而言不如立而行,对于这些电路还是应该自己动手实际操作才会有深刻理解。这次课程设计终于顺利完成了,虽然在设计中遇到了很多问题,但是都被我们一一克服。
同时,这次课程设计中让我深有体会的是,我明白了理论知识和实践不能混为一谈,要想具备纯熟的动手技能,理论知识是必不可少的,反过来,具备了理论知识并不等价于你就能顺理成章,独立的完成一次课题设计。所以说,平时对专业理论知识不可以死记硬背,要学以致用,在牢固的理论知识的基础上,提高自己实践动手分析问题,解决问题的能力。
七:参考文献
《模拟电子技术》(第三版) 高等教育出版社 胡宴如 主编
谭海曙.模拟电子技术实验教程.北京大学出版社,2008