集成功率放大电路
一. 实验目的
1.掌握功率放大电路的调试及输出功率、效率的测量方法;
2.了解集成功率放大器外围电路元件参数的选择和集成功率放大器的使用方法。
二. 实验仪器设备
1.实验箱 2. 示波器 3. 万用表 4. 电流表
有关试验方法的说明:
(1) 测量最大不失真功率:
在放大器的输入端接入频率为1kHz的正弦频率信号;Vi置最小(Vi<20
);在放大器的输出端街上示波器和毫伏表,逐渐增大Vi,使示波器显示出最大不失真波形,用毫伏表测出电压有效值
,则最大不失真输出功率为:

(2)测量功率放大器的效率
:
在保持Vo为最大不失真输出幅度的情况下,由电流表测量直流电源Vcc的输出电流
,此时电源Vcc提供的直流输出功率为:

注:此处Vcc应为正负电源之差。
功率放大器的效率为:

集成功率放大器的实验电路
三. 实验内容及步骤
1、连接电路:
接入正负电源(+VCC、-VEE)
接入负载电阻RL
串入电流表
2、打开电源开关,记录电流表的读数,即为静态电流IE
3、将电流表换至较高档位,接入输入信号vi,按后面要求进行测量。
负载电阻RL=8.2W时,
按表分别用示波器测量输出电压峰值为2V和4V时的电流IE,计算输出功率PO、电源供给功率PE和效率η;
逐渐增大输入电压,用示波器监视输出波形,记录最大不失真时的输出电压的峰值vomax和电流IE,并计算此时的输出功率PO,电源供给功率PE和效率η,填表。
实验需要测量的数值有IE和Vomax ,PO ,PE ,η由实验数据计算得到,计算公式如下:


实验注意事项:
功率放大器输出大电压大电流,工作在极限状态,产热较多,需要谨慎操作防止烧毁功放;
在测量最大不失真电压时的
时刻监视电流表防止电流超过电流表量程;
测量最大不失真电压
时,一定使输入电压Vi置最小,然后逐渐慢慢增大输入Vi 。
第二篇:功率放大电路仿真与测试实验报告
四、功率放大电路仿真与测试
4.1 低频功率放大器(OTL)
1.仿真目的
(1)理解OTL低频功率放大器的工作原理
(2)学会OTL电路的调试及主要性能指标的测试方法。
2.仿真电路
(1)比较甲类功率放大器与乙类功率放大器的特点、输出功率及效率。
(2)静态时调Q1、Q2之间电压为电源电压的一半。
(3)从示波器上观察,放大倍数不到50倍;测量负载电压有效值为295.98mV,测量函数信号发生器输出电压有效值为7.07mV,则电压放大倍数近似为42倍。改变电阻R2交越失真明显。
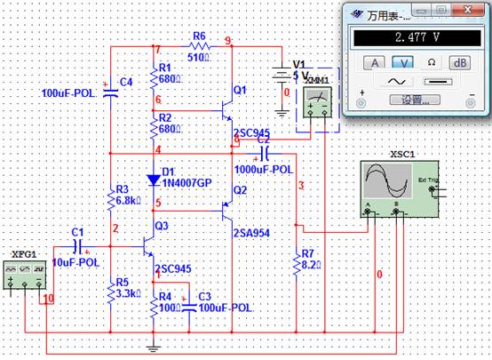
如图4-1所示为低频功率放大器(OTL)电路图。

图4-1 低频功率放大器(OTL)电路图
如图4-2所示为低频功率放大器(OTL)波形图。

图4-2 低频功率放大器(OTL)波形图
3.测试内容
(1)测试各极静态工作点、最大不失真输出功率
、效率η等
(2)改变电路参数,观察交越失真并研究如何消除这种失真。