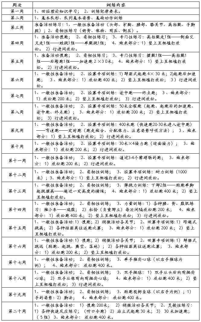
篇一 :小学田径队训练计划

小学田径队训练计划

为了迎接田径运动会,能在运动会上取得较好的成绩,我校特别制定了以下训练计划:

一、指导思想:

在训练中要认真把握“训练和思想教育结合的原则”,有意识地在教学训练过程中,培养学生"爱祖国、爱学校、爱吃苦"的品质,有计划地安排优秀运动事迹的讲解,经常和运动员的家长、班主任和任课老师联系、沟通,从而来缩短彼此之间的距离,减少不必要的矛盾发生,从而使学生能安心训练,无"后顾之忧"。另一方面在业余训练上严格要求、严格训练,从提高学生身体素质的基础上来培养运动员的运动技术和专项技能,为本届田径运动会做好一个良好的准备。

二、训练要求:

1、保证训练时间、保证训练内容、保证训练器材和场地。

2、学生训练课的内容、形式、节奏安排等,要求多种变化,各种练习手段尽量与游戏活动相结合,以激发学生对田径运动的爱好与兴趣。

3、训练必须以全面系统的身体系统为主。

三、训练任务安排:

(一)、准备期:(一周)

1、选拔、招集运动员,召开全队队员会议。

2、宣布训练制度纪律。

3、准备训练所需器材。

(二)、第一阶段(2.27—3.9)身体素质训练阶段,以身体训练为主。

1、以力量训练为主,辅以基本技术。

2、以柔韧性训练为主,辅以力量和耐力。

3、以灵敏性训练为主,辅以力量和耐力。

(三)、第二阶段(3.10—18)基本技术训练,巩固及提高阶段

1、以基本技术为主,辅以力量训练。

2、以基本技术为主,辅以柔韧性、灵敏性和耐力训练。

3、:基本技术综合练习。

(四)、第三阶段(3.19—3.28)专项技术、战术养成训练阶段。

1、以专项技术为主,辅以综合身体素质练习。

2、以专项技术、战术为主,辅以模拟比赛练习。

3、参加江夏区中小学生田径比赛

四、教学训练内容:

1、柔韧性的练习:

(1)两臂的平、侧、上等各方位的举、屈、伸、摆和各种形式的绕环练习。

…… …… 余下全文

篇二 :小学田径队训练计划

大康小学田径队训练计划

一、指导思想

全面贯彻党的教育方针,在实施素质教育的同时,培养学生各个方面的能力,提高我校在田径比赛中的成绩,把学校的体育工作做的更好。

二、组建队伍

为了进一步搞好学校的体育训练工作,并将训练作为一项长期的工作来抓,我们经过认真筛选,从各年级中找队员组建了学校田径队,并集合了学校的实际情况制定了田径队的训练目标。

三、训练计划

第一阶段:时间为一周,采用一般的训练强度,进行恢复体力的身体训练。

第二阶段:时间为三周,采用较高强度的训练,加强技术训练和专项素质训练,有意识地把专项素质和技术结合起来.加大训练负荷.在训练中注重技术、战术、作风与心理素质的培养。

第三阶段:时间为一周,采用中等强度,调整运动量,降低练习次数,消除疲劳,积蓄并超量恢复,迎接我区小学生田径比赛,同时加强队员战术以及心理素质的训练,参加镇运动会。

第四阶段:认真总结在小学生田径比赛的得失,及时查漏补缺,改进训练方法。

四、训练措施

1、对学生项目的训练,我们体育组的老师也有很明确的分配。

2、为迎接我区的田径运动会,我们选择了一些主训项目:短跑、中长跑;跳远、跳高、铅球。

3、学生训练课的内容、形式、节奏等安排,要求形式多样,各种练习手段尽量与游戏活动相结合,以激发学生对田径运动的爱好与兴趣。

4、训练必须以学生身体系统训练为主。注重学生的专长发展。

5、要把训练和思想教育结合起来,有意识地在教学训练过程中,培养学生“爱祖国、爱学校、懂礼貌、讲文明、肯吃苦”的品质,加强跟班主任、家长、校领导的联系,使学生能安心训练。通过师生的共同努力。从难、从严、从实战出发,系统地进行严格训练,加强意志品质培养,争创佳绩。

项目训练计划

一、短跑100、200、400米:

准备活动

1、慢跑:排队慢跑8圈,或以出汗,跑热为准,时间控制在15分钟左右。

2、准备活动操:扩胸运动,体转运动,腹背运动。主要目的是为压腿压肩做好准备防止受伤。

…… …… 余下全文

篇三 :小学田径队训练计划

小学田径队训练计划

一、指导思想

全面贯彻党的教育方针,在实施素质教育的同时,培养学生各个方面的能力,提高我校在田径比赛中的成绩,把学校的体育工作做的更好。

二、组建队伍

为了进一步搞好学校的体育训练工作,并将训练作为一项长期的工作来抓,我们经过认真筛选,从各年级中找队员组建了学校田径队,并集合了学校的实际情况制定了田径队的训练目标。

三、训练计划

我校的田径训练主要集中在每周天的上午(7:10——8:20)

第一阶段:时间为一周,采用一般的训练强度,进行恢复体力的身体训练。

第二阶段:时间为四周,采用较高强度的训练,加强技术训练和专项素质训练,有意识地把专项素质和技术结合起来.加大训练负荷.在训练中注重技术、战术、作风与心理素质的培养。

第三阶段:时间为一周,采用中等强度,调整运动量,降低练习次数,消除疲劳,积蓄并超量恢复,迎接我区小学生田径比赛,同时加强队员战术以及心理素质的训练,参加镇运动会。

第四阶段:认真总结在小学生田径比赛的得失,及时查漏补缺,改进训练方法。

四、训练措施

1、对学生项目的训练,我们体育组的老师也有很明确的分配。

2、为迎接我区的田径运动会,我们选择了一些主训项目:短跑、中长跑;跳远、跳高、铅球。

3、学生训练课的内容、形式、节奏等安排,要求形式多样,各种练习手段尽量与游戏活动相结合,以激发学生对田径运动的爱好与兴趣。

4、训练必须以学生身体系统训练为主。注重学生的专长发展。

5、要把训练和思想教育结合起来,有意识地在教学训练过程中,培养学生“爱祖国、爱学校、懂礼貌、讲文明、肯吃苦”的品质,加强跟班主任、家长、校领导的联系,使学生能安心训练。通过师生的共同努力。从难、从严、从实战出发,系统地进行严格训练,加强意志品质培养,争创佳绩。

运动员名单:

男: 王文豪 张家豪 杨晓辉 陈 洋 周一鸣

耿 壮 申横嘉 徐 阳 庞 龙 武鑫宇

…… …… 余下全文

篇四 :小学田径队训练计划

云凤镇雅居乐小学

田径队训练计划

一、指导思想

全面贯彻党的教育方针,在实施素质教育的同时,培养学生各个方面的能力,提高我校在田径比赛中的成绩,把学校的体育工作做的更好。

二、组建队伍

为了进一步搞好学校的体育训练工作,并将训练作为一项长期的工作来抓,我们经过认真筛选,从各年级中找队员组建了学校田径队,并集合了学校的实际情况制定了田径队的训练目标。

三、训练计划

我校的田径训练主要集中在每天的上午(7:00—7:45)和星期六全天

第一阶段:时间为一周,采用一般的训练强度,进行恢复体力的身体训练。

第二阶段:时间为两周,采用较高强度的训练,加强技术训练和专项素质训练,有意识地把专项素质和技术结合起来.加大训练负荷.在训练中注重技术、战术、作风与心理素质的培养。

第三阶段:时间为一周,采用中等强度,调整运动量,降低练习次数,消除疲劳,积蓄并超量恢复,迎接我区小学生田径比赛,同时加强队员战术以及心理素质的训练,参加区运动会。

第四阶段:认真总结在小学生田径比赛的得失,及时查漏补缺,改进训练方法。

四、训练措施

1、对学生项目的训练,我们体育组的老师也有很明确的分配。

2、为迎接我区的田径运动会,我们选择了一些主训项目:短跑、中长跑;跳远、跳高、实心球。

3、学生训练课的内容、形式、节奏等安排,要求形式多样,各种练习手段尽量与游戏活动相结合,以激发学生对田径运动的爱好与兴趣。

4、训练必须以学生身体系统训练为主。注重学生的专长发展。

5、要把训练和思想教育结合起来,有意识地在教学训练过程中,培养学生“爱祖国、爱学校、懂礼貌、讲文明、肯吃苦”的品质,加强跟班主任、家长、校领导的联系,使学生能安心训练。通过师生的共同努力。从难、从严、从实战出发,系统地进行严格训练,加强意志品质培养,争创佳绩。

运动员名单:

男: 刘浩、刘富、赵刘富、段诚宏

女: 刘琳、刘亚岚、文瑾、钟思雨

…… …… 余下全文

篇五 :小学田径队训练计划

田径队训练计划

训练计划

 第一阶段:采用一般的训练强度,进行增强体力的身体训练。

第二阶段:采用高强度的训练,加强技术训练和专项素质训练,有意识地把专项素质和技术结合起来、加大训练负荷、在训练中注重技术,作风与心理素质的培养。  

 第三阶段:采用中等强度,调整运动量,降低练习次数,消除疲劳,积蓄并超量恢复,同时加强队员战术以及心理素质的训练。  

第四阶段:认真总结田径训练的得失.及时查漏补缺.改进训练方法。

训练措施

1、学生训练课的内容、形式、节奏等安排,要求形式多样,各种练习手段尽量与游戏活动相结合,以激发学生对田径运动的爱好与兴趣。

 2、训练必须以身体系统训练为主。

 3、要把训练和思想教育结合起来,有意识地在教学训练过程中,培养学生“爱学校、讲文明、肯吃苦”的品质,加强跟班主任、家长、校领导的联系,使学生能安心训练,无“后顾之忧”。通过师生的共同努力. 从难、从严、从实战出发,进行严格训练,注意加强意志品质培养,争创良好训练佳绩。

具体训练计划

涵江第二实验小学20##—20##年田径队训练计划

指导思想:

        为了更好地贯彻德、智、体、美全面发展的教育方针,全面推进素质教育,培养学生的创新精神和实践能力,体现健康第一的指导思想,结合我校队的具体情况,做好训练、比赛以及思想教育工作,促进学生身心和谐发展,发展队员的身体素质,学习和改进专项技术水平。培养队员综合素质及能力,提高训练成绩,把学校田径队工作做得更好,力争在明年的县田径运动会取得优异的成绩,并为学生的终身体育和可持续发展奠定基础。

现状分析:

    我校田径队有30名队员,从去年的训练情况来看,由于没有

…… …… 余下全文

篇六 :小学田径队训练计划

田径队训练计划

训练计划

 第一阶段:采用一般的训练强度,进行增强体力的身体训练。

第二阶段:采用高强度的训练,加强技术训练和专项素质训练,有意识地把专项素质和技术结合起来、加大训练负荷、在训练中注重技术,作风与心理素质的培养。  

 第三阶段:采用中等强度,调整运动量,降低练习次数,消除疲劳,积蓄并超量恢复,同时加强队员战术以及心理素质的训练。  

第四阶段:认真总结田径训练的得失.及时查漏补缺.改进训练方法。

训练措施

1、学生训练课的内容、形式、节奏等安排,要求形式多样,各种练习手段尽量与游戏活动相结合,以激发学生对田径运动的爱好与兴趣。

 2、训练必须以身体系统训练为主。

 3、要把训练和思想教育结合起来,有意识地在教学训练过程中,培养学生“爱学校、讲文明、肯吃苦”的品质,加强跟班主任、家长、校领导的联系,使学生能安心训练,无“后顾之忧”。通过师生的共同努力. 从难、从严、从实战出发,进行严格训练,注意加强意志品质培养,争创良好训练佳绩。

具体训练安排

涵江第二实验小学20##—20##年田径队训练计划

指导思想:

        为了更好地贯彻德、智、体、美全面发展的教育方针,全面推进素质教育,培养学生的创新精神和实践能力,体现健康第一的指导思想,结合我校队的具体情况,做好训练、比赛以及思想教育工作,促进学生身心和谐发展,发展队员的身体素质,学习和改进专项技术水平。培养队员综合素质及能力,提高训练成绩,把学校田径队工作做得更好,力争在明年的县田径运动会取得优异的成绩,并为学生的终身体育和可持续发展奠定基础。

现状分析:

    我校田径队有30名队员,从去年的训练情况来看,由于没有

…… …… 余下全文

篇七 :小学田径队训练计划

小学田径队训练计划

一、指导思想

全面贯彻党的教育方针,在实施素质教育的同时,培养学生各个方面的能力,提高我校在田径比赛中的成绩,把学校的体育工作做的更好。

二、组建队伍

为了进一步搞好学校的体育训练工作,并将训练作为一项长期的工作来抓,我们经过认真筛选,从各年级中找队员组建了学校田径队,并集合了学校的实际情况制定了田径队的训练目标。

三、训练计划

我校的田径训练主要集中在每周天的上午(7:00——7:45)

第一阶段:时间为一周,采用一般的训练强度,进行恢复体力的身体训练。

第二阶段:时间为三周,采用较高强度的训练,加强技术训练和专项素质训练,有意识地把专项素质和技术结合起来.加大训练负荷.在训练中注重技术、战术、作风与心理素质的培养。

第三阶段:时间为一周,采用中等强度,调整运动量,降低练习次数,消除疲劳,积蓄并超量恢复,迎接我区小学生田径比赛,同时加强队员战术以及心理素质的训练,参加镇运动会。

第四阶段:认真总结在小学生田径比赛的得失,及时查漏补缺,改进训练方法。

四、训练措施

1、对学生项目的训练,我们体育组的老师也有很明确的分配。

2、为迎接我区的田径运动会,我们选择了一些主训项目:短跑、中长跑;跳远、跳高、铅球。

3、学生训练课的内容、形式、节奏等安排,要求形式多样,各种练习手段尽量与游戏活动相结合,以激发学生对田径运动的爱好与兴趣。

4、训练必须以学生身体系统训练为主。注重学生的专长发展。

5、要把训练和思想教育结合起来,有意识地在教学训练过程中,培养学生“爱祖国、爱学校、懂礼貌、讲文明、肯吃苦”的品质,加强跟班主任、家长、校领导的联系,使学生能安心训练。通过师生的共同努力。从难、从严、从实战出发,系统地进行严格训练,加强意志品质培养,争创佳绩。

运动员名单:

男: 王文豪 张家豪 杨晓辉 陈 洋 周一鸣

耿 壮 申横嘉 徐 阳 庞 龙 武鑫宇

…… …… 余下全文

篇八 :小学田径队训练计划

小学田径队训练计划

一、指导思想

全面贯彻党的教育方针,在实施素质教育的同时,培养学生各个方面的能力,提高我校在田径比赛中的成绩,把学校的体育工作做的更好。

二、组建队伍

为了进一步搞好学校的体育训练工作,并将训练作为一项长期的工作来抓,我们经过认真筛选,从四、五、六年级中找队员组建了学校田径队,并集合了学校的实际情况制定了田径队的训练目标。

三、训练计划

我校的田径训练主要集中在每周,周一至周五下午4:30——5:30周六早上7:30至10:00为训练时间

第一阶段:时间为一周,采用一般的训练强度,进行恢复体力的身体训练。

第二阶段:时间为三周,采用较高强度的训练,加强技术训练和专项素质训练,有意识地把专项素质和技术结合起来.加大训练负荷.在训练中注重技术、战术、作风与心理素质的培养。

第三阶段:时间为一周,采用中等强度,调整运动量,降低练习次数,消除疲劳,积蓄并超量恢复,迎接我旗小学生田径比赛。

第四阶段:认真总结在小学生田径比赛的得失,及时查漏补缺,改进训练方法。

四、训练措施

1、对学生项目的训练,我们体育组的老师也有很明确的分配。

2、为迎接我旗的中小学生田径运动会,我们选择了一些主训项目:短跑、中长跑;跳远、跳高、跳绳、踢毽子。

3、学生训练课的内容、形式、节奏等安排,要求形式多样,各种练习手段尽量与游戏活动相结合,以激发学生对田径运动的爱好与兴趣。

4、训练必须以学生身体系统训练为主。注重学生的专长发展。

5、要把训练和思想教育结合起来,有意识地在教学训练过程中,培养学生“爱祖国、爱学校、懂礼貌、讲文明、肯吃苦”的品质,加强跟班主任、家长、校领导的联系,使学生能安心训练。通过师生的共同努力。从难、从严、从实战出发,系统地进行严格训练,加强意志品质培养,争创佳绩。

田径队训练计划(短跑100、200、400、)

准备活动

1、慢跑:排队慢跑8圈,或以出汗,跑热为准,时间控制在15分钟左右。

…… …… 余下全文

篇九 :小学田径队训练计划

田径兴趣小组训练计划

一、指导思想

全面贯彻党的教育方针,在实施素质教育的同时,培养学生各个方面的能力,提高我校在田径比赛中的成绩,把学校的体育工作做的更好。

二、组建队伍

为了进一步搞好学校的体育训练工作,并将训练作为一项长期的工作来抓,我们经过认真筛选,从三至六年级中找队员组建了学校田径队。并集合了学校的实际情况制定了田径队的训练目标。

三、训练计划

速度和专项能力练习

1准备活动:慢跑600米-800米,各种拉长活动、协调练习、跑的专门练习。15分钟

2速度练习:30米×5组(每组都测成绩并记录)。5分钟

3投掷运动员:推铅球

4单脚跳+仰卧起坐等。10分钟

5中长跑运动员:2000×1组(记录成绩)

6短跑运动员:200×5组,400×3组(记录成绩)。10分钟 7放松活动。5分钟

小力量、一般耐力练习

1.准备活动:慢跑600米-800米,各种拉长活动、协调练习、跑的专门练习。15分钟

2.单腿蹲起+两头起+俯卧撑。5分钟

3.抗阻力练习(利用橡皮条)。5分钟

4.一般耐力练习1500—2000米慢跑×1组,中长跑运动员2000—3000米×1。15分钟

5.投掷运动员:后抛实心球,推实心球

6.放松活动。5分钟

速度耐力练习

1.准备活动:球类活动,各种拉长活动、协调练习。15分钟

2.踢腿,10秒快速跳绳×6组。10分钟

3.100米、200米专项:200米、300米间歇跑或不同跑距的组合跑 3-5组

组合跑方案:(300米+200米+150米)×2-3组

400米专项:600米、400米、300米间歇跑或不同跑距的组合跑 3-5组。组合跑方案:(600米+400米+200米)×2-3组。15分钟

4.投掷运动员:杠铃深蹲10×6组

5.中长跑运动员2000×1组,

6.放松活动。5分钟

多项身体素质练习

…… …… 余下全文

篇十 :小学田径队训练计划

小学田径队训练计划

新华中心校田径队训练计划

田径运动是各项体育运动的基础.具有竞技体育的特点,项目多、

锻炼形式多样,是活动课程中体育锻炼的重要组成部分.搞好田径基本

训练,对于提高中华民族素质,促进学生身心全面、和谐、充分的发展,

具有重要的意义.

一、目的要求

1、田径队主要以选拔出来的有相当田径能力基础的学生为对象,

以身体素质为训练的重点,使学生初步掌握基本的田径运动专项知识

和技能,发展专项素质,不断提高运动成绩.

2、使学生学会专项锻炼的方法,培养对田径运动的兴趣爱好,养成

自觉锻炼的习惯.

3、培养一批有高尚的体育道德,能吃苦耐劳,勇敢顽强、团结协作、

关心集体、有田径运动特长的德、智、体全面发展的学生.

二、训练内容

1、身体素质训练:

一般训练:包括跑、跳、投掷等各种运动项目的练习,提高学生常

规及身体素质.专项课程:提高学生条件运动素质,包括速度、力量、爆

发力、耐力、灵敏、协调性、柔韧性的练习.

2、技术训练:

初学阶段,使学生形成正确的技术概念,初步掌握完整动作的正确

形式.

1

巩固阶段,使学生改进技术的薄弱环节,完整完善技术,掌握正确用力技巧,不断提高用力的程度,最终达到提高运动成绩.

三、内容安排

训练期: (开始到赛前一个月)一般身体训练55﹪,专项身体训练25﹪,技术训练20﹪.

竞赛期: (赛前一个月开始到竞赛)一般身体训练30﹪,专项身体训练40﹪,技术训练30﹪.

2、专项身体素质训练的具体内容

发展全身部位的一般力量练习:立定跳远、蛙跳、单脚跳、仰卧起座、掷实心球、跳绳、俯卧撑等.

各种形式有关跑的练习:高台腿、收腹跳、后蹬腿、变速跑、往返跑、还有循环练习,活动性游戏等练习.

加强髋,腿.膝踝关节等有关肌肉群力量;进行追逐游戏活动;加强跑,高抬腿,后蹬腿,车轮跑.折叠腿跑,以及站立式与蹲距式起跑等练习.

…… …… 余下全文

篇十一 :小学田径队训练计划

足球队训练记录

足球队训练记录

朱村小学

…… …… 余下全文

篇十二 :小学田径队训练计划

小学田径队训练计划

一、训练目标:

为了参加市小学生田径运动会,我校组建设了以五年级为主力军的田径运动队,根据上半年在学区田径运动会上的成绩进行分项,有针对性的进行专项素质练习,并在比赛期间进行系统的训练,以增强学生各项身体素质,从而提高运动技术水平和运动成绩。

二、训练的重点:

重点抓短跑、投掷、长跑项目的训练,以争取在瑞安市运动会上能够获得好的成绩。

三、训练时间:

20xx年9月—11月份,下午放学后5点15分到6点45分。

四、训练期间的要求:

1、运动员要积极主动出席训练,听从教练的安排,关心同伴,爱护器材;

2、运动员要掌握所要训练的项目、技能;

3、运动员要提高自我保护意识,避免发生伤害事故;

4、教师要注意安排运动员的运动强度和运动量,由小到大,由少到多与循序渐进的原则。

五、运动队计划如下:

1、恢复阶段:

(1)、绕操场慢跑四圈,徒手操,拉韧带,跳绳等。

(2)、体验站立式起跑和正确的摆臂动作,跑的专门性练习(高抬腿、后瞪跑、小步跑等)。

2、学习阶段:

(1)、根据参赛项目进行针对性练习。短跑练习起跑和冲刺;铅球项目练习快速推杠铃、俯卧撑等;中长跑项目练习在跑的过程中注意手臂的摆动、步频。

(2)、200米、400米项目练习弯道跑技术;短跑项目根据实际情况练习手臂、起跑等;铅球项目练习拉橡皮带和俯卧撑;中长跑项目注意呼吸转换及手臂的摆动。

(3)、短跑项目练习150米跑;200米、400米项目练习追逐跑;跳高、跳远

项目练习助跑和起跳;铅球项目继续进行力量练习(如:前抛、后抛实心球);中长跑项目练习变速跑。

(4)、短跑项目练习综合跑(150—100—50—100—150米);200米、400米练习追逐跑(适当的进行比赛),合理分配体能的学习;跳高、跳远项目继续练习助跑和起跳;铅球项目继续进行力量练习(如:前抛、后抛实心求);中长跑项目注意步频、呼吸转换、手臂的配合;

…… …… 余下全文

篇十三 :小学田径队训练计划

小学田径队训练计划

一、指导思想

全面贯彻党的教育方针,在实施素质教育的同时,培养学生各个方面的能力,提高我校在田径比赛中的成绩,把学校的体育工作做的更好。

二、组建队伍

为了进一步搞好学校的体育训练工作,并将训练作为一项长期的工作来抓,我们经过认真筛选,从各年级中找队员组建了学校田径队,并集合了学校的实际情况制定了田径队的训练目标。

三、训练计划

我校的田径训练主要集中在每周天的上午(7:00——7:45)

第一阶段:时间为一周,采用一般的训练强度,进行恢复体力的身体训练。

第二阶段:时间为三周,采用较高强度的训练,加强技术训练和专项素质训练,有意识地把专项素质和技术结合起来.加大训练负荷.在训练中注重技术、战术、作风与心理素质的培养。

第三阶段:时间为一周,采用中等强度,调整运动量,降低练习次数,消除疲劳,积蓄并超量恢复,迎接我区小学生田径比赛,同时加强队员战术以及心理素质的训练,参加镇运动会。

第四阶段:认真总结在小学生田径比赛的得失,及时查漏补缺,改进训练方法。

四、训练措施

1、对学生项目的训练,我们体育组的老师也有很明确的分配。

2、为迎接我区的田径运动会,我们选择了一些主训项目:短跑、中长跑;跳远、跳高、铅球。

3、学生训练课的内容、形式、节奏等安排,要求形式多样,各种练习手段尽量与游戏活动相结合,以激发学生对田径运动的爱好与兴趣。

4、训练必须以学生身体系统训练为主。注重学生的专长发展。

5、要把训练和思想教育结合起来,有意识地在教学训练过程中,培养学生“爱祖国、爱学校、懂礼貌、讲文明、肯吃苦”的品质,加强跟班主任、家长、校领导的联系,使学生能安心训练。通过师生的共同努力。从难、从严、从实战出发,系统地进行严格训练,加强意志品质培养,争创佳绩。

运动员名单:

男: 王文豪 张家豪 杨晓辉 陈 洋 周一鸣

耿 壮 申横嘉 徐 阳 庞 龙 武鑫宇

…… …… 余下全文

篇十四 :小学田径队训练计划

甘州区南关学校(小学部)田径队训练计划

一、指导思想

全面贯彻党的教育方针,在实施素质教育的同时,培养学生各个方面的能力,提高我校在田径比赛中的成绩,把学校的体育工作做的更好。

二、组建队伍

为了进一步搞好学校的体育训练工作,并将训练作为一项长期的工作来抓,我们经过认真筛选,从各年级中找队员组建了学校田径队,并集合了学校的实际情况制定了田径队的训练目标。

三、训练计划

第一阶段:时间为一周,采用一般的训练强度,进行恢复体力的身体训练。

第二阶段:时间为三周,采用较高强度的训练,加强技术训练和专项素质训练,有意识地把专项素质和技术结合起来.加大训练负荷.在训练中注重技术、战术、作风与心理素质的培养。

第三阶段:时间为一周,采用中等强度,调整运动量,降低练习次数,消除疲劳,积蓄并超恢复,迎接我区小学生田径比赛,同时加强队员战术以及心理素质的训练,参加镇运动会。

第四阶段:认真总结在小学生田径比赛的得失,及时查漏补缺,改进训练方法。

四、训练措施

1.对学生项目的训练,我们体育组的老师也有很明确的分配。

2.为迎接我区的田径运动会,我们选择了一些主训项目:短跑、中长跑;跳远、跳高、铅球。

3.学生训练课的内容、形式、节奏等安排,要求形式多样,各种练习手段尽量与游戏活动相结合,以激发学生对田径运动的爱好与兴趣。

4.训练必须以学生身体系统训练为主。注重学生的专长发展。

5.要把训练和思想教育结合起来,有意识地在教学训练过程中,培养学生“爱祖国、爱学校、懂礼貌、讲文明、肯吃苦”的品质,加强跟班主任、家长、校领导的联系,使学生能安心训练。通过师生的共同努力。从难、从严、从实战出发,系统地进行严格训练,加强意志品质培养,争创佳绩。

田径队训练计划(短跑100、200、400、)

准备活动

1.慢跑:排队慢跑8圈,或以出汗,跑热为准,时间控制在15分钟左右。

…… …… 余下全文

篇十五 :小学田径队训练计划

小学田径队尽量为学生打好基础;

先说每天的准备活动:

慢跑 400m*2圈 压腿 肩 ;

踢腿 左右前侧 30m*3组

小步跑 30m*2组 接20m左右加速跑

高抬腿 30m*2组 接20m左右加速跑

跨跳 30m*2组 接20m左右加速跑

加速跑 30m*2组 准备活动完成;

之后具体训练计划:

周一:完成准备活动;

速度训练,30m*4到8组,60m*4到8组,100m*2到6组,

立定跳远或者立定二级蛙跳 8个一组 1-3组 都可以。

放松活动 摆腿练习 放松跑一圈

周二:素质训练(对于年龄较小的运动员 最好不要做力量训练)

完成准备活动;

仰卧起坐 30个一组*6到8组,背起 15个一组*6-8组,

完成一组 仰卧起坐+背起后 做20米左右的加速放松跑,

50米的加速跑或大步跑或跨跳,

放松活动 摆腿练习 放松跑一圈

周三:速度耐力练习

完成准备活动;

400m标准田径场 直道快弯道慢跑 2圈一组 *3组,

经过观察后可以适当的为同学们分项目了,

耐力比较好的 适合中长距离的可以加强中长距离的训练,

速度比较好的 适合短跨项目的可以加强短跑 爆发力训练,

弹跳比较好的 适合跳跃项目的可以进行跳跃系的训练,

上肢力量较好的 可以进行投掷垒球训练。

放松活动 摆腿 慢跑一圈 。

周四:放松性 活动练习,

完成准备活动;

组织跑跳类的游戏活动;

放松活动 摆腿 慢跑一圈。

周五:一般为专项训练,

由于你们有三个教练员,

可以分开带运动员,

进行专项训练的拓展,

跳跃系的:跳远 步点训练 动作训练 跳跃能力拓展训练 跳高步点柔韧性训练,

短跑:100.200m专项的 进行200m150m100m80m30m的训练,

中长跑的:200.400m的进行500m400m300m200m100m的训练,

…… …… 余下全文