1、咖啡行业历史背景及现状分析
咖啡――世界三大饮料之一,一个西方的舶来品,在中国确是家喻户晓,有着极为深远的历时背景和现实意义。咖啡、西餐的真正兴起,应该是从20世纪90年代末开始的。其发展速度之快,在短短十来年时间内,达到了前所未有的行业繁荣。现在随着改革开放经济蓬勃的发展,有着大批的外商和白领长期处在高节奏、高效率的工作和生活加之于受西方文化的种种因素,造成了这个咖啡销量不断上升。故咖啡消费主要群体也就是外商、白领、旅游者和居家百姓。 20##年的调查表明:咖啡终端销售市场一依次为:咖啡及西式快餐连锁店、星级酒店、西餐厅。其中咖啡馆及西式快餐连锁店主要由上岛咖啡、星巴克咖啡、真锅咖啡,麦当劳、必胜客,这些连锁店平均每月销量在21.18吨,占30.18%,其次星级酒店每月平均销量在16.47吨,占23.47%,西餐厅平均每月销量13.53吨,占19.28%。随着时代的发展和人们生活理念的进一步改变,咖啡业也在以一种迅猛的速度发展。
2、企业说明----大学生群体分析
年龄:18—25
特点:在中国,大部分大学生经济来源主要来自于父母,他们拥有较高的知识文化水平,有区别于其他群体独有的价值观。他们追奇求新,尊重个性,紧跟潮流,渴望独立,寻求刺激,却又带有些许怀旧,希望获得成就感、归属感和安全感。
价格定位

精准企划在做咖啡产品价格测试时并没有界定每瓶咖啡的容量,目的就是要了解消费者认为每瓶咖啡产品最适合的价格定位是在哪个价格区间,从而为咖啡产品的价格定位提供消费者需求的数据支持。
调查结果显示,消费者认为每瓶咖啡价格在31-50元的选择比率最高,达到39.0%;其次是认为每瓶咖啡的价格在51-100元最适合的比率为28.6%;选择在30元以下的占18.7%;认为每瓶咖啡的价格在101-150元的消费者选择比率为9.8%;选择其它价格区间的消费者比率很少。从调查数据中我们可以得出,消费者认为每瓶咖啡价格定在31-100元之间都是适合的。该项消费者需求的调研数据是咖啡生产企业为每瓶咖啡产品进行价格定位的重要依据。
18-25岁消费者认为每瓶咖啡产品最合适的价格

在18-25岁的消费者中,有44.0%的比率认为每瓶咖啡的价格定在31-50元之间是最适合的;认为每瓶咖啡价格定在51-100元最适合的消费者比率为26.8%;认为每瓶咖啡价格定在30元以下最适合的消费者比率为18.5%;其它价格区间的消费者选择较少。
收入越高的消费者对咖啡产品价格的接受程度相对也越高。
价格定位符合消费者需求才是硬道理
不管是咖啡产品还是其它产品,价格定位的正确方式是根据消费者对该类产品的价格接受程度来定价。比如每瓶咖啡定价多少钱的策略是要先了解消费者认为每瓶咖啡最适合的价格,再根据消费者对每瓶咖啡价格的接受程度来确定每瓶咖啡的容量;而不是根据每瓶咖啡产品的容量来决定产品的价格。咖啡产品的价格定位既不是越高越好,也不是越低越好。价格定位只有符合消费者需求才是硬道理。
3、部门设置与职责
3.1 店长:
1. 负责咖啡厅成败责任的经营者。
2. 对外为咖啡厅的代表人。
3. 参与营业活动的执行者。
4. 甄选、训练、激励咖啡厅人员的领导者。
5. 维持咖啡厅营运正常运作的管理者。
6. 了解顾客与竞争者动向的信息收集者。
7. 传递总部和分店之间信息的传播者。
8. 推动组织学习与知识管理的教练。
9. 解决咖啡厅危机与人员冲突的问题处理者。
10. 寻求市场机会与创新的企业家。
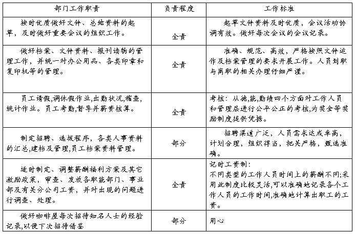
3.2 行政人事部 负责人:
活动:安排在校艺术设计等专业大学生来做兼职,每周五晚安排一名绘画专业的学生给客人免费画肖像;每周六晚安排钢琴、小提琴演奏;每周日晚安排业余模特走秀。薪水按小时计算。
F7咖啡店设有:
店长1名;
行政人事部:正、副部长各1名,档案管理员1名;
财会部:部长1名,会计1名,收银员1名;
市场部:部长1名,成员3名;
采购部:设部长1名,采购人员若干,记录员2名 ;
酒水服务部:部长1名,服务员4名,调酒师2名,点心饮品师傅若干;
月度与季度的评价工作,在下一评价期间开始的第一个星期之内完成,由行政人事部统一发放评价表。年终评价工作在12月最后一个星期与次年1月的第一个星期之内完成。评价表由员工自己独立完成填写,应在规定的日期内上交。评价表由行政人事部与全体员工参与评价.每名参与者填写一份评价表,按照不同权重计算得到一个分数,将得分先按上级、同事、下级、自我评价分类算出平均分,然后按上面提到的不同层次人员比例计算出最终得分,按照最终得分确定评价等级。评价结果与奖金、激励制度挂钩,被评价者如果对评价结果不满,可以在接到结果之日起一周内向行政人事部提出投诉,逾期不提出异议视为同意。
奖励制度:根据员工考核总分进行奖励(半年实行一次奖励)。
3.3 市场宣传部 负责人:
我们确定云山水榭咖啡屋主推产品为原味、咖啡冰、特浓,并加大宣传力度。同时目标消费群将集中在月消费水平超过500元的大学生。
(1)店铺个性分析,优势:据在高校的市场抽样调查,云山水榭咖啡屋在高校中拥有一定的知名度,广告语“味道好极了”着重于其功能定位,在追奇求新的大学生消费群中占有一席之地。
分析:首先,根据我们的市场调查,在咖啡屋里除了“提神”这一功效外,大部分人在这里还感觉到了“休闲”。“休闲”不仅是一种生活态度,更是生活追求。面对眼花缭乱的大千世界,面对生活节奏不断加速的大背景,大学生有一种身心能够得到歇息的渴望,而云山水榭咖啡屋正是给消费者提供了这样的场所。
(2)活动具体实施
1. 活动时间:20##-06-1——20##-06-30
2. 活动主题:同你的朋友来这里邂逅
广告语:亚当与夏娃的相遇,如生活与咖啡的邂逅般美丽。
3. 活动内容:在所有校园内的宣传栏上张贴POP宣传画,注明主题和广告语
4. 活动方式:1)消费满XX元钱,可送一张积分卡,积满X分 送一杯XX口味的咖啡
2)选择XX口味的咖啡送精美礼品一份
5.活动目的:入客数增加20%,让广大学生了解云山水榭咖啡屋,扩大咖啡屋的知名度,树立完整的形象。
6.其他宣传形式的配合
A制定DM和优惠券发放给周围高校的大学生,吸引顾客认识和接受
B网络广告:校园网,flash制作,表现咖啡屋的饮用场景,将休闲和舒适的环境融入其中,营造活动氛围(网络点击链接云山水榭咖啡屋网址,注册,加入云山水榭咖啡屋俱乐部,获得优惠券)
C广播广告:宣传云山水榭咖啡屋里的产品,让大学生更了解我们的情况。
D校园电视传媒:系列广告片宣传(播放频次、什么时间播放、是否集中在受众的“空闲”时间、效果测试)
(3)各阶段费用预算
1.POP费用:100张*X元=XXXX元
2.优惠券印刷费:XXXX元
3.送顾客咖啡成本:成本(X元)*入客数*送比数(3%)= XXXX元
4.其他活动费
3.4 采购部 负责人:
采购部是咖啡冷饮屋的重要组成部分,是隶属于财务总监的下属部门。负责咖啡冷饮屋所有食品原料和经营物品的采购、验收与进出物品的记录等工作。采购部对原料物品质量和价格的把关直接影响到整个咖啡冷食屋的经营效益。
采购部人员设置及职称
人员设置:采购业务主管1名,采购员若干名,记录员2名
主要职能:
部长:采购业务主管,作为采购部的直接领导人,必须很好的掌握市场信息,开拓新货源,优化进货渠道,降低采购费用。会同库管部、会计部确定合理物资采购量,及时了解存货情况,进行合理采购。并且要详细对待购物品的待购数量进行预测记录,作出价格预算,并将所需款项向咖啡冷食屋财务部汇报以取得采购经费。此外,采购业务主管有责任管理好本部人员的工作,同时加强本部与其他各部门的沟通工作.。
采购员:采购员主要负责外出采购,包括进行市场调查,选择、评审、管理供应商,建立供应商档案,与供应商进行谈价,签订买卖合同并负责货品在运输过程中的安全,以及采购过程中的退、换货工作。
记录员:2名记录员要分别负责记录采购部货物和资金的进出情况,记录员必须详细记录货物的名称、规格、数量、进货日期、采购经费、支出数目、余额等,以便月末进行核查。
采购工作流程
采购业务主管根据当月的库存拟定采购清单上报,在接到批示的采购清单后,由采购业务主管负责对待购物品的数量和价格作出预算,并将预算款单递交财政部申请购物经费,并由记录员记录在当月收支单上, 供月末核查, 采购经费将交给采购员外出采购货物,货物采购完成后,由本部门对货物进行验收盘点并详细记录。
采购部的管辖范围
(1)采购部所属员工。
(2)采购部所属办公场所区及卫生责任区。
(3)采购部办公用具、车辆、设备设施。
3.5 财务部 负责人:
财务状况分析
1.初始阶段的成本主要是:场地租赁费用(3万),餐饮卫生许可等证件的申领费用,场地装修费用(5000),厨房用具购置费用,基本设施费用(5000)等
2.运营阶段的成本主要包括:员工工资,物料采购费用,场地租赁费用,税,水电燃料费,固定资本,折旧费,杂项开支等。
3.据计算可初步得出餐厅开业启动资金约需12600元(场地租赁费用5000元,餐饮卫生许可等证件的申领费用600元,场地装修费用2400元,厨房用具购置费用1000元,基本设施费用等2600元)。资金可有父母提供80%,自己积蓄20%。
4.每日经营财务预算及分析
据预算分析及调查,可初步确定市场容量,也可以看出每杯31-100元之间的价格最为合适,因此可大致估算出每日总营业额约2000元,收益率70%,毛利润1400元。由此可计算出投资回收期约为一个月。
现金流量预测表
一般问题所采取的行动:
顾客稀少销售额降低,作出相应价格调整,深入市场,加大宣传力度。若出现竞争者且用不正当手段拉拢顾客,则利用高质量,高效率守信,价格低面对挑战,尊重经商道德,净化市场。
3.6 酒水服务部 负责人:
酒水服务部是咖啡冷饮屋的重要组成部分,它的目标是向顾客提供以咖啡,冷饮,糕点和各种饮料为代表的有形产品,并提供顾客需要的、恰到好处的软性服务,开源节流,为咖啡冷饮屋建造良好的公众形象。
人员设置及主要职责
人员设置:设部长1名,服务员,糕点饮品师傅若干。
主要职责分工:
部长:
1、全面主持本部工作,配合店长安排,协调各部门工作,确保当日任务顺利完成。
2、确保咖啡,冷饮,糕点和酒水的正常供应,审核采购计划,统筹策划和确定采购内容,检查购进酒水食品的质量,对酒水食品的采购要求和质量有领导责任。
3、对服务员和糕点饮品师傅的业务培训工作。对刚招收的服务员进行基本素质培训,开展文明礼貌教育。并定时给店内员工进行素质培训,对糕点饮品师傅进行业务培训,鼓励他们有新花样,新创意。
服务员:
1、迎接客人,引客入座,招待客人。
2、供应酒水食品,为客人提供热情优质服务,引领客人结帐。
3、清理台面,做好卫生工作,按规定开启单据,保留好以做核查。
4、客人有其他合理要求时,要热情服务,尽量给予满足。当遇到不合理要求时,要礼貌在先,沉着冷静,并及时报告上级负责人。
糕点饮品师傅:
负责各种点心饮品的设计及制作,不断创新研制新品种。
本部要求:
1、所招服务员基本素质必须过硬,要有耐心,热情,善于和人打交道,能用英语进行基本对话,一批服务员中必须有一个英语口语好的,方便和留学生等外国顾客交流。
2、服务员要统一服装,要有良好的精神面貌,体现出当代青年的活力和朝气。
3、糕点饮品师傅必须要专业,富有创造力,这是咖啡冷饮屋生存的源泉。
本部宗旨:
有限进餐,无限服务。文明礼貌,热情待人。厨艺高超,乐于创新。开源节流,财源广进。
第二篇:大学生创业计划书
大学生创业计划书
工程造价(6)专业 姓名 学号
客户经理:
客户经理:
客户经理:
部门经理:
客户经理:
财务经理:
目录
1.发展前景市场调查
2.餐厅管理结构
3.创业融资渠道
4.财务状况分析
5.店面设计
6.运营计划
7.市场风险
8.应对措施
9.结束语
1.发展前景市场调查
? 在大学中的食堂的饮食一直是个问题,大学的饮食质量不高已成为公认的问题,仅仅是满足了学生们的温饱问题,而质量却远远没有达到学生们的要求。部分大学的饮食状况令人担忧,甚至有的大学食堂出现了集体中毒事件。
? 我们的餐饮吧就是根据这一点,为了保障大学生的饮食安全,提高大学生的饮食质量,成立大学饮食联盟,旨在为高校大学生提供价格低廉安全高质并富有特色的食品,并且同时为各高校提供一个集饮食,娱乐,休闲三位一体的主题乐园,让大学生有更多的休闲去处。
? 优势与劣势:
? 优势分析:本主题吧经营解决了学校食堂饭菜口味单一等问题,也无流动小摊卫生没有保证的担忧,并且与食堂同样方便快捷,节约时间。另外,本餐厅采用自助选择方式,应该很容易受到顾客欢迎,并能节省部分人力资源。同时,餐点还提供冷饮、咖啡,冰粥,果盘等,并提供免费茶水。富有特色的舒适装修将是餐厅的一大特点,学生普遍喜欢在干净、有鲜明特色,服务态度好的餐馆就餐,因此令人满意的服务也将是本店的一大特色。本店是一个综合一体的主题吧,有时下最流行的桌游,休闲流行集合一体。此外,学校食堂有明确的就餐时限,因此在校外的本店则可以较容易地抓住这部分因时间差而导致丢失的市场份额,换句话说就是由在就餐点前后的一段时间要就餐的潜在客户群所产生的市场份额。
? 劣势分析:由于刚起步,快餐店的规模较小,如就餐的人力资源。而校区内外的竞争也是比较激烈的,因此还存在着不小的劣势。另一方面,因为学校假期是固定的,寒暑假期间的客源会骤降,而寒假期间会比暑期更少,这将会是一个比较难以解决的问题。
? 机会分析:据我们的市场调查与分析,本吧产品的市场需求是存在的,并具有一定的竞争力。而本人正是学生——这个最大客户群中的一员,所以更能了解顾客需要什么样的产品和服务,从这些方面来看,是应该是很有机会挤入该餐饮市场的。 ? 威胁分析:餐厅的服务与产品质量的高低与经营成本又有直接和必然的联系,如此则产品价格必然不会比竞争对手低,虽然总体上价格并不会太高,但相比之下,客户的经济承受能力就成为一大考验了。并且,成本与利润也是直接挂钩的,盈利的多少则又是能否在竞争中生存下去的一大决定因素。再者,各地风俗与饮食习惯的不同,又产生了另一个问题,即是否大多数顾客都能对产品认可或满意呢,这也是需要接受考验的。
2.餐厅管理结构
店长1名,收银员1名 ,厨师2名,服务生4名。
经营理念侧重于以下几点:
主要的文化特色:Have a good time
主要的产品特色:具有大众胃口品兼具自己特色的餐饮
主要的服务特色:餐饮,娱乐,休闲三维一体
主要的环境特色:鲜明的主题,优雅的休闲中心
3. 创业融资渠道
? 寻找6个股东,每个股东持有5%股份。投资按照“共同投资,共同经营,共担风险,共享利润”的原则,不但可以有效筹集资金,还可以充分发挥人才作用,并有利对各种资源的利用和整合,能尽快形成生产能力,降低创业风险。
4.财务状况分析
1.据计算可初步得出餐厅开业启动资金约需100000元(场地租赁费用10000元,
餐饮卫生许可等证件的申领费用600元,场地装修费用30000元,厨房用具购置费用5000元,基本设施及其他费用等54400元)。
2.运营阶段的成本主要包括:员工工资,物料采购费用,场地租赁费用,税,水电燃料费,杂项开支等。
3.每日经营财务预算及分析
据预算分析及调查,可初步确定市场容量,并大致估算出每日总营业额约4000元,收益率30%,由此可计算出投资回收期约为1年。
5.店面设计
? 视觉识别:以黄色,红色,橙色等暖系色调为主,辅以轻快活泼的冷系色调。彰显
时尚,潮流,雅致,品位。
? 店面布局:恰当运用灯光,地毯,隔断等元素,尽量一方面有效利用空间,一方面
显得错落有致,不显开阔平淡之感。可适当设计一些较为私密的桌位,然长时间逗留的顾客充分享受那份怡然自得的情调。分区布局,让每个细分群体的消费者都有自己喜爱的角落和桌位。
? 灯饰和灯光:灯饰是餐厅厅装饰的重要元素,选择各种不同样式的灯饰可以有效增
餐厅的美感。灯光是烘托餐厅气氛的重要部分,可以选择不同颜色的灯光,烘托出餐厅宜人的气氛。同时,顾客应该保留在自己的空间按照自己的要求调节灯光的便利。
? 墙面装饰和窗帘:按照季节及时调整,各种织物材质,图案,颜色尽量显得和谐,
显示餐厅的格调,贴近消费者感官享受。
? 桌位:桌位设计和摆放应该总体上和谐,个体上有差异,避免给消费者大排档那样
的感受。
? 工艺品摆放:工艺品的选择应该贴近餐厅气氛和消费者偏好,烘托出餐厅的品位。 ? 餐具:干净,整洁,应该体现咖啡厅特色或者形象。
? 背景音乐:以浪漫,柔和的轻音乐为主,响度适中,切合季节变化和咖啡厅格调。
6.运营计划
有形化营销策略:
由于本餐厅的经济实力尚弱,因此初期将采取避实就虚的营销战略,避开大量的硬广告营销,而采取一整套行之有效的“承诺营销”进行产品宣传。通过菜单、海报、文化手册、广告、促销活动等向消费者进行宣传、倡导“三维一体"的经营宗旨与理念。 技巧化营销策略:
做出持续性、计划性将决定本餐厅在避免普通餐厅的顾客忠诚度不高的缺陷方面具有先天的优势,为了使本餐厅能够在顾客心目中树立起权威感和信赖感,本餐厅将会建立一套完整的会员信息反馈系统,实现营销承诺:
l、顾客反馈表。在服务中严格要求工作人员树立顾客第一的观念,认真听取顾客意见。
2、将顾客满意进行到底。树立“顾客满意自己才满意”的观念,做到时时刻刻为顾客着想。
3、建立餐厅顾客服务调查表,定期由营销部专人负责对顾客进行跟踪服务。
7.市场风险
市场是不断变化的,所以我们必须考虑到市场的风险,具体有以下几种风险可能:
(1)在本项目开发阶段的风险,市场上可能会同时出现类似餐厅的开业。
(2)项目生产经营阶段的风险,项目投产后的效益取决于其产品在市场上的销售量和其他表现,而对于本阶段项目而言,最大的市场风险来源与市场上餐饮业的竞争风
险,如果项目投产后效益良好很可能会带来一系列相似经营项目的诞生,从而加剧了本项目的竞争压力。
内部管理风险:
餐饮业是一个技术含量相对较低的行业,但是它需要严格的管理才能赢得消费者的信赖,对于大多数中国自办的餐厅来说大部分存在着内部管理松散,服务人员素质较低,如何建立现代企业制度,健全企业经营机制强化企业内部管理关系着企业的生与存,成与败。
8.应对措施
l、汲取先进的生产技术与经验,开发出自己的特色食品。
2、严格管理,定期培训人员,建立顾客服务报告。
3、进入市场后,认识食品市场周期,不故步自封,积极开发更新食品。
4、与原料供应商建立长期并保持长期的合作关系,保证原料资源的供给。
初期(1-3月)
树立的良好的主题品牌形象,提升知名度、美誉度;收回初期投资,积极进行市场推广。 中期(1年)
巩固,进一步健全餐厅的经营管理体制,提高企业的科学管理水平;适当的增加服务特色
长期(2年)
届时,餐厅运营已经步入稳定良好的状态,随着主题吧的势力与影响力的增强,服务范围不再能满足潜在顾客的需要时,以特许经营的方式,开拓新的市场空间,扩大餐厅的辐射范围和影响力。
9.结束语
任何目标,只说不做到头来都会是一场空。然而,现实是未知多变的,定出的目标计划随时都可能遭遇问题,要求有清醒的头脑。一个人,若要获得成功,必须拿出勇气,付出努力、拼搏、奋斗。成功,不相信眼泪;未来,要靠自己去打拼!实现目标的历程需要付出艰辛的汗水和不懈的追求,不要因为挫折而畏缩不前,不要因为失败而一蹶不振;要有屡败屡战的精神,要有越挫越勇的气魄;成功最终会属于你的,每天要对自己说:“我一定能成功,我一定按照目标的规划行动,坚持直到胜利的那一天。”既然选择了认准了是正确的,就要一直走下去。
Do what you say, say what you do . - 做你说过的,说你能做的。