外商投资企业设立登记申请书
Application for Establishment of Foreign-funded Enterprise
工商行政管理局:
根据《中华人民共和国企业法人登记管理条例》和《中华人民共和国公司登记管理条例》有关规定,现申请设立登记,请予核准。同时承诺:所提交的文件、证件和有关附件真实、合法、有效,复印文本与原件一致,并对因提交虚假文件、证件所引发的一切后果承担相应的法律责任。
Administration for Industry & Commerce:
In accordance with the relevant stipulations of Regulations of the People’s Republic of China for Controlling the Registration of Enterprises As Legal Persons and Regulations of the People’s Republic of China on Administration of Registration of Companies, we hereby apply for your approval to our application for business establishment registration. We also undertake that all the documents, certificates and related appendixes submitted by us are true, legal and valid, and that the copies are identical to the originals. We will bear all legal responsibilities for any consequence resulted from submitting false documents and certificates.
拟 设 立 企 业 名 称 :
Name of Enterprise to be Established :
拟任法定代表人签字:
Signature of Legal Representative to be Appointed :
申 请 日 期 :
Date of Application:
国家工商行政管理总局制
Printed by State Administration for Industry & Commerce
兹委托代理机构/拟设立企业人员 (代理)办理本企业设立登记事宜。
, the agency/official of the enterprise to be established is hereby authorized to handle all matters concerning the registration of the establishment of the enterprise.
委托人:
Authorizers:
注:委托人指全体投资者或拟任法定代表人。
Note: the authorizers as mentioned here must be all investors or the legal representative to be appointed.
代理人信息
Information of Agent
拟设立企业申报人员信息
Information of declarer of the enterprise to be established
外商投资企业设立登记所需提交的文件、证件
Documents and Certificates Required for the Registration of Establishment of Foreign-funded Enterprise
说明:1、本申请书应用黑色或蓝黑色钢笔、签字笔填写,字迹应清楚。
2、第8项仅适用于国有企业投资方。
3、第10、11、12项仅限适用于股份有限公司。第13项仅限适用于股份有限公司和金融机构。
4、第14项不需经过前置审批的行业则无需提交。
Note: 1.The Application must be filled out in black or blue-black ink with neat writing;
2.The above item 8 is applicable to state-owned enterprises only;
3.The above item 10,11 and 12 are applicable to joint stock limited companies only. And the item 13 is applicable to joint stock limited companies and finance institutions only;
4.The above item 14 is not applicable to the enterprises, which are not required earlier setup examination and approval.
外商投资企业申请登记事项
Registration Form for the Application of Foreign-funded Enterprise
法定代表人登记表
Registration Form for Legal Representative
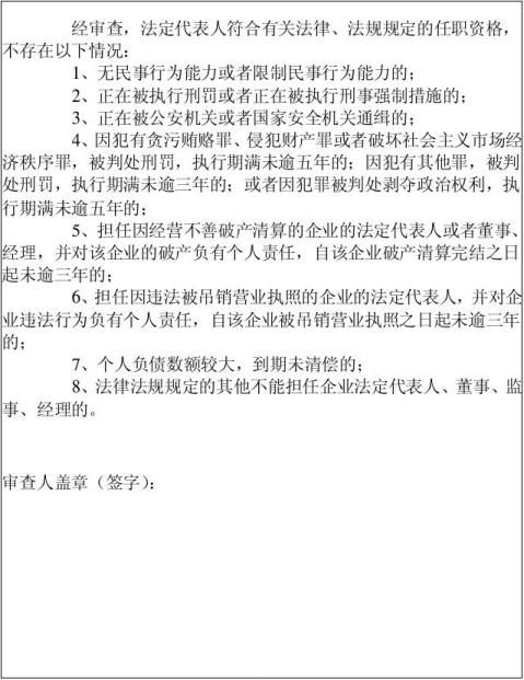
法定代表人审查意见
Examination Opinions on Legal Representative
注:“审查人”指选举、委派、指定、任命法定代表人的董事会、股东会、投资人等。
Note: “Examiner” as mentioned here refers to the Board of Directors or Shareholders Meeting or Investors who elect, recommend, designate or appoint the legal representative.
登记机关核定事项
Items Verified by Registration Authority
领照清单
Business License Collection Form
注:领照人应为法定代表人或其授权人
Note: the license collector should be legal representative or the person authorized by him.
归档情况
Filing Information
董事(监事)会成员名单
List of Members of Board of Directors (Supervisors)
核准设立登记审批表
Examination and approval Form for Establishment Registration
第二篇:外商投资企业设立登记申请书
外商投资企业设立登记申请书
根据《中华人民共和国企业法人登记管理条例》和《中华人民
共和国公司登记管理条例》有关规定,现申请设立登记,请予核准。同时承诺:所提交的文件、证件和有关附件真实、合法、有效,复印文本与原件一致,并对因提交虚假文件、证件所引发的一切后果承担相应的法律责任。
拟 设 立 企 业 名 称 拟任法定代表人签字 申 请 日 期
宁波市工商行政管理局印制
HTTP://WWW.NBAIC.GOV.CN
外商投资企业设立登记所需提交的文件、证件

。
2、第6项:中方投资者系企业的,提交加盖公司公章的营业执照复印件; 外方投资者系企业的,提交所在国或地区政府出具的注册证明的复印 件;投资者为自然人的,提交由出具人确认的身份证明复印件。
中方投资者是依照《公司法》设立的有限公司,其对外投资不应超过公 司净资产的50%,法律、法规另有规定的除外。
3、法定代表人、董事(监事)应符合章程中有关选举、委派、指定、任命 等产生方式的规定,且任职文件应包括股东会、董事会或投资者对上述 人员依法具备任职资格的审查意见。
4、第8项仅适用于国有企业。
5、第9项住所使用证明:公司房产所有权证明复印件或住房的房屋租赁合 同附出租方房屋所有权证明复印件。
6、第10、11、12项仅限适用于股份有限公司。第13项仅限适用于股份有 限公司和金融机构及中方为自然人、个人独资企业、合伙企业的,其中 方部分的验资证明。
7、第14项不需经过前置审批的行业则无需提交。
8、以上文件除标明复印件外,应为原件。复印件应由申请人或出具人盖章 或签名,确认“内容与原件一致”,并出具原件核对。
外商投资企业申请登记事项(1)

外商投资企业申请登记事项(2)

法定代表人登记表

法定代表人审查意见

法定代表人的董事会、股东会、投资人
董事(监事)会成员名单

企业(公司)申请登记委托书
委托人:
被委托人:
委托事项:
被委托人更正有关材料的权限:
1、不得修改任何材料;( 2、企业自备文件的文字错误;3、有关表格的填写错误;( 4、其他有权更正的事项:
委托有效期限:自 年 月
被委托人签名: 联系电话:
(附身份证明)
)
) ) 年 月 日 委托人盖章或签字: 年 月 日
( 日至
外商投资企业董事会成员委派书
兹委派下列人员到 有限公司董事会任职:
为董事
投资方名称或姓名
签名(盖章)
年 月 日
注:(1)外商投资企业董事会成员委派书必须由各投资方分别出具。
(2)中方投资者是企业的,企业盖章,法定代表人签名;是自然人的,本人签名。外方投资
者是企业的,法定代表人签名,是自然人的,本人签名。
登记机关核定事项
