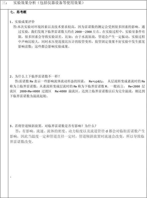
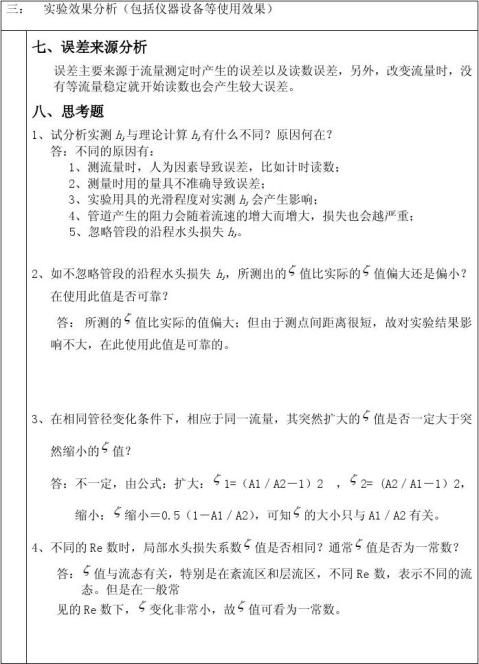
实验名称:
落球法测量液体的黏滞系数
实验目的:
测定蓖麻油的黏滞系数。
实验器材:
变温黏度测量仪,
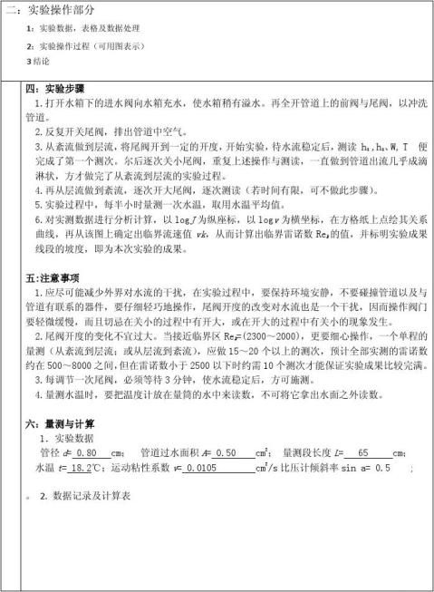
温控实验仪,秒表,螺旋测微器,钢球若干。
(温控试验仪)
(变温粘度仪)
实验原理:
如图1,质量为m的金属小球在黏滞液体中下落时,它会受到三个力,分别是小球的重力G,小球受到的液体浮力F和黏滞阻力?。如果液体的黏滞性较大,小球的质量均匀、体积较小、表面光滑,小球在液体中下落时不产生漩涡,而起下落速度较小,则小球所受到的黏滞阻力为
?
(斯托克斯公式)

(图一)
其中是
液体的黏度,
是小球的直径,
是小球在流体中运动时相对于流体的速度。
当小球开始下落时,速度较小,所受到的黏滞阻力也较小,这时小球的重力大于浮力和黏滞阻力之和,小球做加速运动;随着小球速度的增加,小球所受到的黏滞阻力也随着增加,当小球的速度达到一定的数值
(称收尾速度)时,三个力达到平衡,小球所受合力为零,小球开始匀速下落,此时
?
即
式中
分别表示小球的质量和体积,
表示液体的密度。如用
表示小球的密度,则小球的体积
为

小球的质量
为

代入
并整理得
本实验中,小球在直径为D的玻璃管中下落,液体在各方向无限广阔的条件不满足,此时黏滞阻力的表达式可加修正系数
,而
可修正为:
当小球的密度较大,直径不是太小,而液体的黏度值又较小时,小球在液体中的平衡速度
会达到较大的值,奥西斯-果尔斯公式反映出了液体运动状态对斯托克斯公式的影响:
?
其中
称为雷诺数,是表征液体运动状态的无量纲参数。
当
小于0.1时,可认为?
、
成立。当
时,应考虑?
中1级修正项的影响,当
大于1时,还需考虑高级修正项。
考虑?
中1级修正项的影响及玻璃管的影响后,黏度
可表示为:
由于
是远小于1的数,将
按幂级数展开后近似为
,
又可表示为:
已知或测量得到
等参数后,由
计算黏度,再由
计算
,若需计算
的1次修正,则由
计算经修正的黏度
。
实验步骤:
1.检查仪器后面的水位管,将水箱的水加到适当值
平常加水从仪器顶部的注水孔注入。如水箱排空后第1次加水,应该用软管从出水孔将水经水泵加入水箱,以便排出水泵内的空气,避免水泵空转(无循环水流出)或发出嗡鸣声。
2.设定PID参数
若对PID调节原理及方法感兴趣,可在不同的升温区段有意改变PID参数组合,观察参数改变对调节过程的影响,探索最佳控制参数。
若只是把温控仪作为实验工具使用,则保持仪器设定的初始值,也能达到较好的控制效果。
3.测定小球直径
由
及
可见,当液体黏度及小球密度一定时,雷诺数
∝
。在测量蓖麻油的黏度时建议采用直径1~2mm的小球,这样可不考虑雷诺修正或只考虑1级雷诺修正。
用螺旋测微器测定小球的直径d,将数据记录入表中。
4.测定小球在液体中下落速度并计算黏度
温控仪温度达到设定值后再等约10min,使样品管中的待测液体温度与加热水温完全一致,才能测液体黏度。
用镊子夹住小球沿样品管中心轻轻放入液体,观察小球是否一致沿中心下落,若样品管倾斜,应调节其铅直。测量过程中,尽量避免与液体的扰动。
用秒表测量小球落经一段距离的时间t,并计算小球速度
,用
或
计算黏度
,记入表中。在表中,列出了部分温度下黏度的标准值,可将这些温度下黏度的测量值与标准值比较,并计算相对误差。将表中
的测量值在坐标纸作图,表明黏度随温度的变化关系。
相对误差:
%=5.75%
%=2.59%

实验全部完成后,用磁铁将小球吸引至样品管口,用镊子加入蓖麻油中保存,以备下次实验使用。
实验数据记录:
小钢球的直径
黏度的测定
根据
得



第二篇:流体力学实验报告
实 验 一









实 验 三


