个人每月工作学习计划表
(时间 年 月 日至 年 月 日)
第二篇:硕士生个人研究和学习计划表

硕士生个人研究和学习计划表
学院(所) 教育科学学院
年 级 ##级
专 业 应用心理学
研究方向 学校心理咨询
指导教师
姓 名
填表日期 20##.11.15
东北师范大学研究生院
20##年9月制
填表说明:
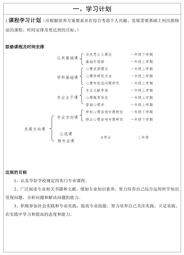
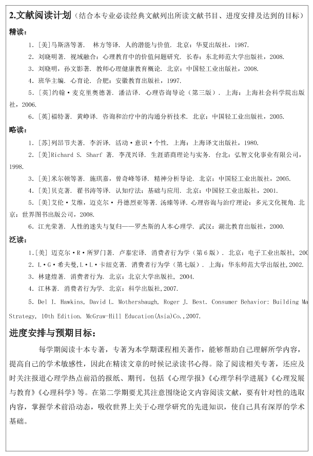
1.课程总学分不低于27学分,课程学习计划须根据硕士生所在学科专业培养方案制定。
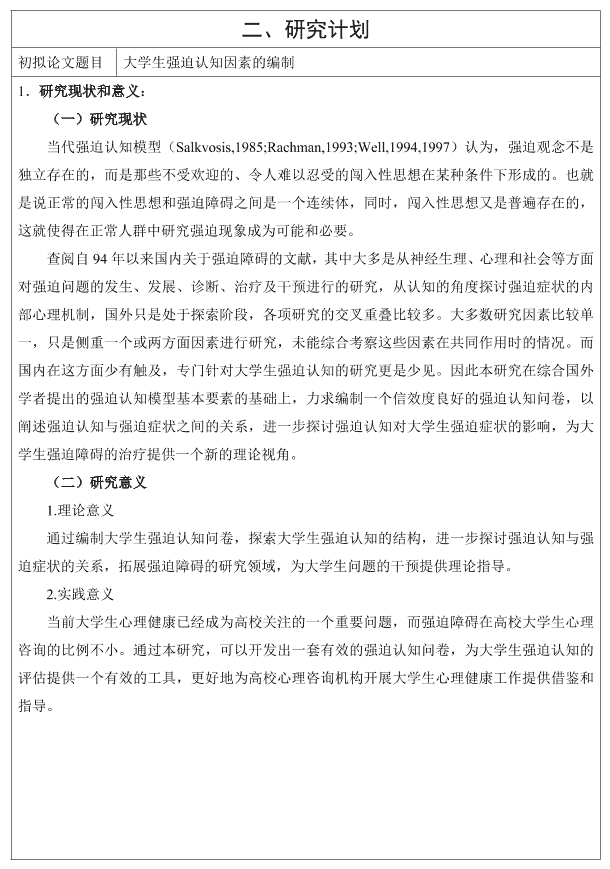
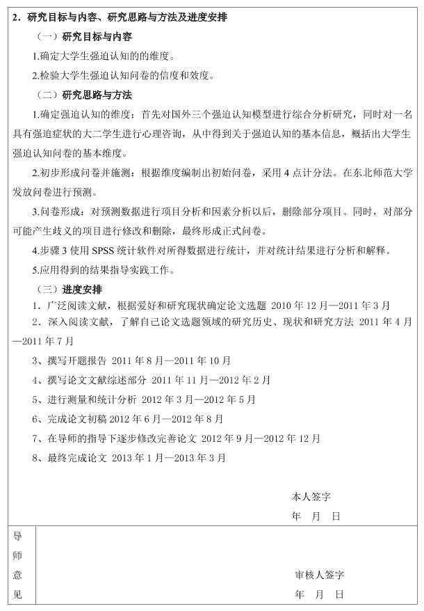
2.本表中的“初拟论文题目”是指学位论文选题的大致范围,介于研究方向与最终论文选题之间。
3.本表应在硕士生导师指导下由硕士生填写,并于入学后三个月内完成。
4.本表填写字数不限,可自行添加附页。
5.本表一式三份,经指导教师审核后由所在学院(所)研究生秘书、硕士生本人、硕士生导师各存一份。
6.本表作为硕士生毕业审核材料之一。





