花都区砍伐、迁移、修剪树木审批申请表


第二篇:砍伐、迁移、修剪城市树木审批须知(公开)
办理广州市砍伐、迁移、修剪城市树木审批须知
一、行政许可依据:
1.《城市绿化条例》第二十一条;
2.《广州市城市绿化管理条例》第十九条、第二十条。
二、行政许可条件:
因建设或其他需要,资料完整、合法,经现场踏勘确实有必要处理绿化,且不对城市景观造成较大影响的。
三、行政许可需提交材料(一式一份)
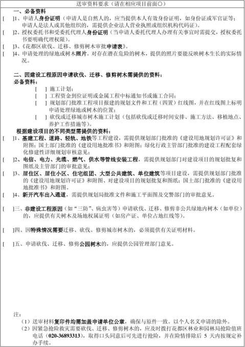
(一)必备资料
1.申请人身份证明(申请人是自然人的,应当提供本人有效身份证明,如身份证或军官证等;申请人是法人或其他组织的,需提供企业法人营业执照或组织机构代码证)。
2.授权委托书和受委托代理人身份证明(当申请人委托代理人办理有关事宜时需提交,授权委托书要明确代理权限)。
3.《广州市砍伐、迁移、修剪树木审批申请表》。
4.申请处理的树木照片。对存在潜在危险的树木,提供的照片要能反映树木生长的实际情况。
(二)因建设工程原因申请砍伐、迁移、修剪树木需提供的资料
必备资料:施工计划;工程资金到位证明或建设工程中标通知书或施工合同;市规划部门批准工程项目报建的规划文件和工程(四置)红线图,并在红线图上标明申请处理绿化或树木的位置;砍伐或迁移城市树木施工计划(包括砍伐或迁移时间安排、施工方法、移植地点、养护工作措施等)。 根据建设项目的不同类型需提供的资料:
1.基建工程、道路、污水、地铁等工程建设,需提供市规划部门批准的《建设用地规划许可证》和附图;市国土部门批准的《建设用地批准书》和附图;
2.电信、电力、光缆等管线安装工程,需提供市规划部门对建设项目的规划批复和图纸;
3.居住区、居住小区、住宅组团、大型公共建筑、单位建筑等项目建设,需提供市规划部门批准的《建设用地规划许可证》和附图、对建设项目的规划批复和图纸;市国土部门批准的《建设用地批准书》和附图。
4.新建道路项目建设,需提供市政园林局批复的城市道路设计审批意见。
5.移动、改建市政设施项目建设,需提供市政设施主管部门的审批意见。
6.燃气设施改动项目建设,需提供燃气主管部门的审批意见。
7.改装、拆除或迁移城市公共供水设施项目建设,需提供供水主管部门的审批意见。
8.移动、改建、接驳市政排水管网项目建设,需提供排水主管部门的审批意见。
9.新开汽车出入通道,需提供市城市规划局批准开设汽车出入通道的批准文件。
(三)非建设工程原因(如“三防”、病虫害等)申请砍伐、迁移、修剪非公共绿地内树木(如单位、私人宅院内)的,应提供有关树木及场地权属证明(如房产证、单位占地红线等)。
(四)因特殊情况需要迁移、砍伐、修剪城市树木的,必须提供有关证明材料。
(五)申请砍伐、迁移、修剪公园树木的,应提供公园管理部门的意见。
送审材料复印件均需加盖申请单位公章,确保与原件一致。
四、行政许可程序
(一)申请人将以上资料递交给区建设局服务窗口,经确认符合规定后给予受理编号及回执。
(二)我局在7个工作日内,安排人员进行现场踏勘,审查各种资料:
1.对于不同意砍伐、迁移、修剪城市树木的,发放《不予行政许可决定书》。
2.对于同意砍伐、迁移、修剪城市树木,发放《准予行政许可决定书》。
3.对于超出我局审批权限的申请,我局出具意见后由申请人送市林业和园林局审批。
(三)按规定需收取绿化补偿费的,申请单位或个人持我局开具的《收费基金缴款通知书》到广州市内任何一间中国工商银行营业网点缴费。
(四)申请人在承诺期限之日或收到通知后,凭受理单回执(缴费回执)到我局服务窗口领取相关文书。
五、行政许可收费标准及依据
该许可项目本身不收费。如需缴纳绿化补偿费则按照《关于广州市城市绿化收费问题的通知》(穗价[2000]77号)执行。
六、行政许可期限
自受理之日起7 个工作日内作出行政许可决定。经区建设园林局有关负责人批准,可延长10个工作日,并将延长期限的理由告知申请人。
七、受理窗口:海珠区建设和园林绿化局收案窗口
地址:新港中路472号304室
联系电话:020—34150055
收案时间:(1)每周一至五:上午8:30—12:00。
(2)每周一、二、四、五下午2:00—5:30。
八、投诉处理:15个工作日以内。
九、投诉电话:84480611
备注:1. 申请人在处理绿化前,应凭《准予行政许可决定书》及委托的施工单位的资质证书,到我局服务窗口办理《广州市城市园林绿化施工标牌》,方可在有效期内处理树木。
2.非公共绿地内的树木处理,申请单位或个人取得权属人或单位的同意后方可实施。
3. 因紧急抢险救灾需要砍伐、修剪树木的,应及时拨打海珠区绿化抢险值班电话84447870,取得口头同意后可先进行抢险,并在险情排除后5天内按规定补办手续。