旁站监理方案
编制:
审批:
旁 站 监 理 方 案
为贯彻落实建设部颁发《房屋建筑工程施工旁站监理管理办法》,确保本工程的施工质量和安全,加强本工程施工旁站监理的管理和实施,制定本方案。项目管理人员应本着高度负责的精神,严格按照该方案要求对本工程的关键部位、关键工序进行全过程现场跟班的监督活动。在监理工作中,对关键部位、关键工序的质量要求、工艺流程特点、薄弱环节等要有明确的认识。监理过程中加大事前、事中控制,确保工程质量达到合同约定的目标。
一、工程概况
1、工程名称:
2、工程地点:
3、建筑规模:
4、结构形式
5、建设单位:
6、设计单位:
7、勘察单位:
8、承包单位:
9、计划总投资: 万元
10、计划工期: 日历天
11、工程建设质量等级要求:合格
二、术语
1.旁站监理:监理人员在房屋建筑工程施工阶段监理中,对关键部位、关键工序的施工质量实施全过程现场跟班的监督活动。
2.关键部位:建筑工程中所在工程该部位质量的好或坏,直接影响到结构安全或使用功能的部位。
3.关键工序:建筑工程施工该过程段,鉴于工程本身的特点,加上操作过程中人员、机械、材料、方法、环境等因素直接影响工程质量的环节(过程段)。
三、旁站监理依据
1.《建设工程质量管理条例》(国务院279号令);
2.《建设工程监理规范》(GB50319-2000);
3.《房屋建筑工程施工旁站监理管理办法》(建市[2002]189号);
4.有关法律、法规、规定及现行规范、规程、标准;
5.建设工程委托监理合同、建设工程施工合同及其他相关合同;
6.设计文件(地质勘察资料、设计文件、标准图集、设计变更文件、设计交底及图纸会审资料等);
7.监理规划、监理细则、施工组织设计、作业指导书等。
四、旁站监理范围
不同工程、不同结构类型其旁站监理的范围是不同的。结合本工程具体情况,确定以下旁站监理范围:
1.地基基础工程:基坑支护、基础混凝土浇筑、土方回填等;
2.主体结构工程:梁柱节点钢筋隐蔽过程、结构混凝土浇筑等;
3.水电安装工程:管道预埋、相关试验、系统调试、参数测试等;
4.见证取样:主要原材料的试(化)验见证取样、封存及送样;
5.新工艺、新技术、新材料、新设备的试验;
6.严重施工质量问题、质量事故处理过程;
7.基础、结构加固过程;
8.根据工程实际情况确定的旁站项目。
五、旁站监理的工作要求
项目监理机构按工程要求给监理组配备各专业监理人员,督促施工单位落实质保体系。监理人员将巡视、平行检验相结合,并记录旁站监理全过程,发现违反强制性条文时及时制止并督促整改。
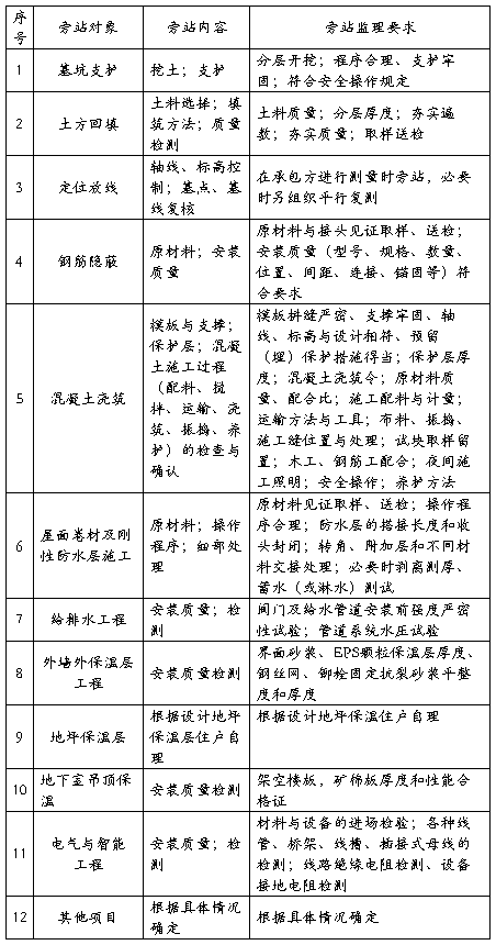
六、旁站监理内容
根据《房屋建筑工程施工旁站监理管理办法》(建市[2002]189号)的要求和本工程具体特点,确定本工程旁站监理主要内容如下:
七、旁站监理要点
1、土方回填
在填方前,旁站监理人员先审核土方回填施工方案,审查措施是否合理可靠。书面检查合格后,到工地检查基底标高及处理情况,打夯设备是否正常运转,夯击质量能否得到保证,符合要求后方可进行土方回填。填方时应检查填方材料是否符合设计要求或规范规定要求,随时检查每层填土厚度、含水量、压实度。旁站监理人员应及时见证取样并监督送检,认真填写旁站监理记录。
2、梁柱节点、钢筋隐蔽工程、砼浇筑。
1)梁柱节点、钢筋隐蔽工程:施工前旁站监理人员应先检查钢筋的质量证明文件及力学复试报告;技术交底单;随时到工地检查成型钢筋的制作是否符合设计要求及施工规范规定。梁柱节点、钢筋绑扎完毕后,要严格检查钢筋的锚固长度、间距、数量、规格、接头位置、保护层等是否符合设计要求及施工规范规定。经验收合格后方可进行砼浇筑,并督促施工单位加强成品的保护。


2)砼浇筑:旁站监理人员先审查施工方案、工序交接情况;所用材料的品种、规格是否有质量证明文件和试验报告;是否有试验室提供的砼配合比通知单。书面检查合格后,到工地检查:所用材料准备情况;机械设备是否能正常运转;计量器具是否灵敏可靠并有检定证书;各工种准备情况;同时要求施工单位按照配合比通知单并进行现场试配,确保砼坍落度、和易性、流动性及粘聚性等各项指标符合施工规范规定要求。(如为商品砼应查看出厂证明及“三证”,并现场检查水灰比、坍落度、和易性等各项技术指标同否符合施工规范规定要求)。符合要求后同意砼的浇筑。砼浇筑时应随时检查砼水灰比、及时抽查砼坍落度;砼使用材料量是否符合要求;砼振捣是否及时;每层浇筑的厚度;振捣方法和施工缝的留置位置是否正确。现场旁站监理人员必须随机见证取样并监督送检,认真填写旁站监理记录。砼浇筑完毕后,督促施工单位对加强对成品的保护及养护。
3、装修工程
厨房、厕所、屋面的防水卷材铺贴。旁站监理人员必须先检查材料的品种、规格是否符合设计要求;是否有材料质量证明文件和检验报告;操作人员是否有上岗证;施工方案是否合理。书面检查合格后,到工地检查:基底是否清洁、干燥,强度是否满足要求,阴阳角处是否已做钝角或圆弧度。符合要求后,同意卷材铺贴。泛水、檐口、变形缝、水落口等关键节点处附加层必须先进行铺贴,旁站监理人员必须现场跟班监督,铺贴完毕后方可进行大面积的铺贴。严格控制卷材搭接宽度,铺贴压接顺序及上翻高度,检查是否粘贴牢固、翘边、起泡、皱折和孔洞等不良现象,施工完毕后进行蓄水试验,检查是否出现渗漏等不良现象,合格后方可进行隐蔽。
八、旁站监理程序
1.在工程开工前将《旁站监理方案》送交建设单位和施工单位各一份;
2.与建设单位和施工单位沟通,听取他们对《旁站监理方案》的意见和建议,获得建设单位对实施旁站监理的支持和施工单位对接受监理旁站的承诺,以确保工程质量和安全生产;
3.施工单位根据《旁站监理方案》要求,在需要接受监理旁站的关键部位、关键工序进行施工前24小时,书面通知本工程监理部;
4.监理部由总监理工程师负责安排监理人员按照《旁站监理方案》要求,配备旁站监理设施,按时进行关键部位、关键工序的施工全过程的旁站监理;
5.旁站监理实施
(1)检查用于该旁站监理的全部材料、半成品和构配件是否经过检验并合格;
(2)检查特殊工种的上岗证书,无证不准上岗;
(3)检查施工机械、设备运行十分正常;
(4)检查施工环境十分对工程质量产生不利影响;
(5)按批准执行的施工方案、操作工艺,检查操作人员的技术水平、操作条件十分达到标准要求,是否经过技术交底;
(6)检查施工十分按技术标准、规范、规程和批准的设计文件、施工组织设计、“工程建设标准强制性条文”进行施工;
(7)施工方的管理人员、质量检查人员是否在岗并进行巡查;
(8)以施工的工程是否存在质量和安全隐患,发现问题及时上报。
6.旁站监理记录
旁站监理结束后,应做好旁站监理相关资料的填报、整理、签审、归档等工作。
旁站监理应记录的主要内容是:
(1)旁站监理的部位或工序名称,说明该部位是关键部位或关键工序;
(2)旁站监理的起讫时间、地点、气候与环境等;
(3)旁站监理施工中执行技术标准、规范、规程和批准的设计文件、施工组织设计、“工程建设标准强制性条文”的情况(如混凝土浇筑:踏落度、和易性、浇筑层厚度、施工缝留设与处理、保护层厚度、预埋件固定、钢筋位移等的控制情况等);
(4)旁站监理工作中对所监理的关键部位或关键工序的质量控制情况,对旁站监理系统的工程质量的总体评价;
(5)旁站监理工作中发现的操作、工艺、质量、安全等方面的问题;有无突发性事故发生;若有突发性事故发生,是什么内容,提出了哪些解决办法等;
(6)旁站监理其他应记录的内容;
(7)旁站监理的记录应及时、准确;内容完整、齐全;技术用语规范;用词确切、简练;
(8)旁站监理结束后,旁站监理人员和施工单位质量检查员均应在“旁站监理记录”上签字。
旁站监理程序


明确旁站工序或部位 实施旁站监理 鉴定施工过程或工艺 进入下道工序
组织图纸交底和会审 总监
整理需旁站监理的
工序或部位 总监
在各分部工程开工前
发出旁站监理通知 监理工程师
进入需旁站的工序或
部位前提出报验申请 施工单位
向监理员布置旁站任务 监理工程师
整改或返工 实施旁站监理 监理员
过程或工艺是否正常 监理员
不正常
详细记录入监理日志 监理工程师
正常
进入下一道工序 施工单位
九、旁站监理人员职责
1、检查施工企业现场质检人员到岗、特殊工种人员持证上岗以及施工机械、建筑材料准备情况;
2、在现场跟班监督关键部位、关键工序的施工,执行施工方案以及工程建设强制性标准情况;
3、核查进场建筑材料、建筑构配件、设备和商品砼的质量检验报告等,并可在现场监督施工企业进行检验或委托具有资格的第三方进行复查;
4、作好旁站监理记录和监理日记,保存旁站监理原始材料;
5、旁站监理人员发现施工企业有违反工程建设强制性标准行为的,有权责令施工企业立即整改;
6、旁站监理人员发现施工企业的施工活动已经或可能危及工程质量的,应当及时向监理工程师或总监理工程师报告,必要时,由总监理工程师下达局部暂停施工指令或采取其他应急措施;
7、凡旁站监理人员和质检人员未在旁站监理记录上签字的,不得进行下道工序施工。监理工程师和总监理工程师不得在相应文件上签字。
十、旁站监理人员工作制度
1.旁站监理在总监理工程师的指导下,由现场监理人员负责具体实施,执行旁站监理的人员必须实施全过程监督,不得擅离监理目标。
2.编制监理规划时应根据工程特点与技术复杂程度等情况,列出旁站与见证监理的具体范围、监理要点、人员分工与安排。监理细则应针对具体分部分项工程列明检查要点、方法、抽样比例与频率,指定预控措施。
3.监理人员应熟悉设计文件、施工图纸、现行施工规范和技术规程,善于发现现场施工中易出现的关键问题,跟踪旁站和见证,及时发现并予以纠正。
4.监督、检查施工过程中的人员、机械、设备、材料、施工方法及施工工艺是否满足施工要求,符合审批的施工组织设计。
5.严格执行材料进场报验制度,对进场材料先查验品牌、标识、产品说明书及合格证等质量保证资料,然后查看包装或外观,符合要求按规定进场检验的材料进行见证取样送检。不符合要求的材料监督退场处理并记录。
6.旁站监理过程中若出现重大问题,必须立即向公司和业主报告。凡旁站监理人员和施工企业现场质检人员未在旁站监理记录中签字的,不得进行下易道工序的施工。
7.发现施工企业施工活动已经或者可能危及工程质量和安全的,应当及时向总监报告,由总监理下达局部暂停施工指令或者采取其它应急措施。
8.旁站监理记录是监理工程师或者总监理工程师依法行使有关签字权的重要依据。对于需要旁站监理的关键部位、关键工序施工,凡没有实施旁站监理或者没有旁站监理记录的,监理工程师或者总监理不得在相应文件上签字。
十一、旁站监理记录
1.旁站监理的填报
旁站项目填写见旁站记录表,见附表(略)
2. 旁站监理记录填写要求
旁站监理记录是监理工程师或者总监理工程师依法行使有关签字权的重要依据。对于需要旁站监理的关键部位、关键工序施工,凡没有实施旁站监理或者没有旁站监理记录的,监理工程师或者总监理工程师不得在相应文件上签字。在工程竣工验收后,项目监理部将旁站监理记录按公司要求分类存档,移交公司备查。
1)旁站监理人员必须认真填写本管理办法格式的旁站监理记录,字迹整齐,填写齐全。
2)旁站记录中记载的问题必须有处理经过和处理结果。
3)旁站记录中涉及业主、承包人或其他监理人员时,应写全名和职务。
4)旁站监理记录应全面反映旁站监理工作情况。
5)旁站监理记录按旁站工程项目进行整理。
6)监理工程师或他们的授要人可以随时抽查旁监理记录,并在空白处签字。
7)旁站监理记录应妥善保管,作为监理验收资料的附件,工程竣工后交总监办统一保管。
8)当工程竣工时,旁站监理记录应按照《竣工文件编制办法》的要求整理、装订后归档。
附:旁站监理记录表
旁站监理记录表
工程名称: 编号:
第二篇:安全旁站监理方案
------------------------------------------------------------
安全监理旁站方案
编制人:
审核人:
惠州市正富建设监理有限公司
年 月 日
目 录 表
一、工程项目概况
二、安全监理目标
三、实施施工安全旁站监理的主要范围及内容
四、安全监理旁站的程序
五、安全监理旁站人员分工
六、安全监理旁站人员的主要职责
七、安全监理旁站的具体要求
(一)、 脚手架安装与拆除
(二)、 物料提升机安装与拆除
(三)、 塔吊安装与拆除
(四)、 模板拆除
八、安全监理旁站使用的基本表式
2
一、 工程项目概况
1、工程项目名称:
2、工程项目地址:
3、工程项目建设单位:
4、工程项目施工单位:
5、工程项目建筑规模:
6、工期:
二、 安全监理目标
监督施工单位操作规范,安全措施做到位,无任何施工安全事故发生。
三、实施施工安全旁站监理的主要范围及内容
针对本工程项目的特点,项目监理部将认真组织监理人员对该工程项目施工安全的关键部位实施现场跟班旁站监理。安全旁站监理的主要范围及内容如下:
1、 脚手架安装与拆除
2、 物料提升机安装与拆除
3、 塔吊安装与拆除
4、 模板拆除
四、安全监理旁站的程序
施工单位必须根据项目监理部制定的旁站监理方案,在实施旁站监理的上述关键部位施工前24小时书面通知工程项目监理部,由工程项目监理部安排旁站监理人员实施施工旁站监理。
3
五、安全监理旁站人员分工

六、安全监理旁站人员的主要职责
1、检查施工企业现场安检人员到岗、特殊工种人员持证上岗及施工准备情况。
2、在现场跟班监督施工单位对关键部位的施工是否执行安全施工方案,及时制止违反有关安全施工规定的操作。
3、填写施工旁站监理记录和监理日记,保存施工旁站监理原始资料。
七、安全监理旁站的具体要求
(一)、 脚手架安装与拆除
(A)脚手架安装
1.搭设脚手架的操作人员,必须经过专门训练和体格查验考核,持特种作业证方可上岗。如患有高血压、心脏病、癫痫及其他不适宜高处作业人员,一律不准从事搭拆作业。
2.进入作业区域,必须戴安全帽,带工具袋,悬空危险作业,必须先挂扣安全带,严禁穿拖鞋、赤脚或硬底鞋上棚架操作。严禁作业中吸烟,严禁酒后作业。
4
3.架设新用的材料及扣件的规格和质量必须符合有关技术规定和施工方案的要求,并经试验合格后才能使用。不准使用不合格的材料、扣件,不准钢、竹材料混搭。
4.架子地基应平整夯实(或和基础)。并找平后,加设垫木、垫板或底座。不得在未经处理的起伏不平和软硬不一的地面上直接搭设脚手架。不准用红砖作垫块。
5.严格按照脚手架搭设方案规定的构造尺寸进行搭设,控制好立杆的垂直偏差和横杆的水平偏差,并确保节点连接达到要求(绑好,拧紧或插挂好);垂直度<1/1000,绝对值不大于15cm。
6.首层、顶层和施工作业层必须有脚手板铺满,铺平铺稳,保证有3个支撑点绑扎牢固,不得有探头板。架体与建筑之间应逐层进行封闭(用水平网或板)。
7.传递杆件料具,不准碰触压钩搭高低压电源线和电气设备。
8.搭设过程中要及时设置联墙杆、斜撑杆、剪刀撑、插地杆以及必要的卸荷吊索,保证架体剪刀撑与地面夹角不小于45°,不大于60°。
9.立网拉挂平整顺直,网连接材料要符合要求。
10.脚手架与建筑物之间每高4m,水平每隔7m应设置一道牢固的连接点,高层建筑工程的外脚手架应用刚性连墙杆,总高度超过100m时,应增设抗拔措施。
11.内排柱离建筑物不得大于200mm。
12.架上堆放材料、工具等荷载不得超过3kN/m。
13.钢管脚手架必须有良好可靠的防雷的接地,高于四周建筑物的脚手架应设避雷装置。
5
14.外脚手架搭设要有经审批的施工方案,每次搭高必须保持高于作业面
1.2m以上,分段搭设完毕后应进行检查,分段量化验收,检查合格才能使用,不合格不准交付使用。
15.在脚手架外侧搭设卸料平台时,操作人员必须先系扣好安全带。
16.搭设上落人员的斜梯与地面或水平夹角20°左右,踏步间距不大于30cm,不准搭在靠高压一侧。
17.遇有恶劣气候(如风力在六级以上)时,禁止在脚手架上作业,并将脚手架与建筑物拉结牢固。
(B)脚手架拆除
1.按照施工方案的要求作业。
2.拆除现场必须设警戒区域,张挂醒目的警戒标志,警戒区域内严禁非操作人员通行或脚手架下方继续组织施工。地面监护人员必须履行职责,高层建筑脚手架拆除,应配备良好的通讯装置。
3.仔细检查吊运机械包括索具是否安全可靠,吊运机械不允许搭设在脚手架上,应另立设置。
4.如遇强风、大雨等特殊气候,不应进行脚手架的拆除。夜间实施拆除作业,应具备良好的照明设备。
5.所有高处作业人员,应严格按高处作业规定执行和遵守安全纪律、拆除工艺要求。
6.建筑物体内所有窗户必须关闭锁好,不允许向外开启或向外伸挑物件。
7.临街搭设脚手架时,外侧应有防止坠物伤人的防护措施。
8.拆除人员进入岗位后,先进行检查,加固松动部位,清除步层内留的材料、物件及垃圾块。所有清理物应安全输送至地面,严禁高处抛掷。
6
9.按搭设的反程序进行拆除,即安全网→挡脚板→防护栏杆→搁栅→斜拉杆、连墙杆→大横杆→小横杆→立杆。
10.不允许分立面拆除或上、下二步同时拆除(踏步式)。认真做到一步一清、一杆一清。
11.所有连墙杆、斜拉杆、隔排措施、登高措施必须随脚手架步层拆除同步进行下降。不准先行拆除。
12.所有杆件与扣件,在拆除时应分离,不允许杆件上附着扣件输送地面,或两杆同时拆下输送地面。
13.所有脚手板拆除,应自外向里竖立、搬运,防止自里向外翻起后,脚手板垃圾物件直接从高处坠落伤人。
14.脚手架内必须使用电焊气割工艺时,应严格按照国家特殊工种的要求和消防规定执行。必须有防火措施和专人看守,配备料斗(桶),防止火星和切割物溅落。严禁无证动用焊割工具。
15.当日完工后,应仔细检查岗位周围情况,如发现留有隐患的部位,应及时进行修复或继续完成至一个程序,一个部位的结束,方可撤离岗位。
16.输送至地面的所有杆件、扣件等物体,应按类堆放整理。
17.当有六级及六级以上大风和雾、雨天气时应停止脚手架拆除作业。雨后上架作业应有防滑措施,
(二)、 物料提升机安装与拆除
1.登高架设人员必须经过专业培训,考试合格后,持证上岗。
2.井架机搭设高度和重量必须严格控制,严禁超负荷使用。
3.井架必须安置在坚硬地基上,基础的设置应根据产品说明书或安全施工组织设计。
7
4.高度为10~15m的井架应设缆风绳一组(4根或8根),每增高10m加设一组,缆风绳应采用直径不小于φ9.3mm的钢丝绳。缆风绳上端要用吊耳和卸甲连接,并用3只以上的钢丝绳卡子坚固。
5.井架采用附墙时,应用刚性支撑与建筑物牢固连接,吊点按说明书要求或经过设计计算,井架附墙杆不得附着在脚手架上。
6.井架搭至11m高度必须设临时缆风绳,待固定缆风绳或附墙后,方可拆除。缆风绳与地面夹角应为
45°~60°与地锚牢固连接。地锚设置方法由设计决定。禁止缆风绳拴在树木、电杆上。
7.缆风绳不得在高压线上方通过,与高压架空线必须大于最小安全距离。
8.架体安装的垂直度偏差,最大不应超过架体高度的1.5‰(多次使用的其偏差不超过3‰,并不超过200mm)。
9.井架卸料平台必须搭设牢固,出料口处设防护门,两侧设防护栏杆。
10.吊篮必须装有超高限位(高井还要设低限位),停层保险和安全门,吊篮两侧装有安全挡板或网片,高度不得低于1m。
11.井架底层需有防护门,搭设防护棚,井架高度超过30m,必须搭设双层安全棚。
12.井架吊篮与每层防护门必须设自动联锁装置。
13.卷扬机必须采用自动控制操作柜,严禁使用电动开关。
14.井架必须装设可靠避雷和接地装置。
15.卷扬机要有防护棚,操作工人视野要清楚,井架架体要用小网眼立网封闭。
8
16.井架吊篮与每层楼面必须有醒目的信号装置或标志。
17.井架吊篮内严禁乘人。
18.井架进行维修保养时,必须停机使用,切断电源。
19.井架的平撑、斜撑、缆风绳等严禁随意拆除。
20.拆除井架,应先设置临时缆风绳,遇有两层缆风绳的井架,应对下层缆风绳采取可靠的安全措施后,方可拆除顶层缆风绳。
21.拆除井架要设警戒区,并指定专人指挥,操作人员必须系好安全带。
(三)、 塔吊安装与拆除
1.起重机的拆装必须由取得建设行政主管部门颁发的拆装资质证书的专业队进行,并应有技术和安全人员在场监护。
2.起重机拆装前,应按照出厂有关规定,编制拆装作业方法、质量要求和安全技术措施,经企业技术负责人审批后,作为拆装作业技术方案,并向全体作业人员交底。
3.拆装作业前检查项目应符合下列要求:
(1)路基和轨道铺设或混凝土基础应符合技术要求;
(2)对所拆装起重机的各机构、各部位、结构焊缝、重要部位螺栓、销轴、卷扬机构和钢丝绳、吊钩、吊具以及电气设备、线路等进行检查,使隐患排除于拆装作业之前;
(3)对自升塔式起重机顶升液压系统的液压缸和油管、顶升套架结构、导向轮、顶升撑脚(爬爪)等进行检查,及时处理存在的问题;
(4)对采用旋转塔身法所用的主副地锚架、起落塔身卷扬钢丝绳以及起升机构制动系统等进行检查,确认无误后方可使用;
9
(5)对拆装人员所使用的工具、安全带、安全帽等进行检查,不合格者立即更换;
(6)检查拆装作业中配备的起重机、运输汽车等辅助机械应状态良好,技术性能应保证拆装作业的需要;
(7)拆装现场电源电压、运输道路、作业场地等应具备拆装作业条件;
(8)安全监督岗的设置及安全技术措施的贯彻落实已达到要求。
4.起重机的拆装作业应在白天进行,当遇大风、浓雾和雨雪等恶劣天气时,应停止作业。
5.指挥人员应熟悉拆装作业方案,遵守拆装工艺和操作规程,使用明确的指挥信号进行指挥。所有参与拆装作业的人员,都应听从指挥,如发现指挥信号不清或有错误时,应停止作业,待联系清楚后再进行。
6.拆装人员在进入工作现场时,应穿戴安全保护用品,高处作业时应系好安全带,熟悉并认真执行拆装工艺和操作规程,当发现异常情况或疑难问题时,应及时向技术负责人反映,不得自行其是,应防止处理不当而造成事故。
7.在拆装上回转、小车变幅的起重臂时,应根据出厂说明书的拆装要求进行,并应保持起重机的平衡。
8.采用高强度螺栓连接的结构,应使用原厂制造的连接螺栓,自制螺栓应有质量合格的试验证明,否则不得使用。连接螺栓时,应采用扭矩扳手或专用扳手,并应按装配技术要求拧紧。
9.在拆装作业过程中,当遇天气剧变、突然停电、机械故障等意外情况,短时间不能继续作业时,必须使已拆装的部位达到稳定状态并固定牢靠,经检查确认无隐患后,方可停止作业。
10
10.安装起重机时,必须将大车行走缓冲止档器和限位开关碰块安装牢固可靠,并应将各部位的栏杆、平台、扶杆、护圈等安全防护装置装齐。
11.在拆装因损坏或其他原因而不能用正常方法拆卸的起重机时,必须按照技术部门批准的安全拆卸方案进行。
12.起重机安装过程中,必须分阶段进行技术检验。整机安装完毕后,应进行整机技术检验和调整,各机构动作应正确、平稳、无异向,制动可靠,各安全装置应灵敏有效;在无载荷情况下,塔身和基础平面的垂直度允许偏差为4/1000,经分阶段及整机检验合格后,应填写检验记录,经技术负责人审查签证后,方可交付使用。
(四)、 模板拆除
1.进入现场必须遵守安全操作规程和安全生产十大纪律。
2.作业前应先检查,使用的手锤、扳手等工具是否安全牢靠,临边防护是否已落实。
3.拆除侧模是应在浇筑混凝土后达到施工组织设计规定强度等级要求后进行。
4.拆除混凝土梁板底模应按《混凝土结构工程施工质量验收规范》(GB 50204―2002)规定;

11
5.拆除4m高及其以上的模板支架时,应先搭设内脚手架,禁止用钢板或烂板作脚手板为立人板。
6.打松上垫块或木楔时,防止飞落伤人。
7.用长铁棒撬拆模板时,人不要站在正在拆除的模板下方,注意整块模板掉落伤人。
8.拆模间歇时,应将已活动的模板、支撑拆除运走,妥善堆放,防止踏空、扶空而跌倒坠落,临边的断枋、短枋短料及螺栓应及时清入构筑物内,严防坠落伤人。
9.按次序分批段拆除支顶,不得一次将顶撑全部拆除,以免模板一次性大面积脱落,尤其是钢模板,悬臂支撑和梁底支顶应按方案回顶一至二层。
10.混凝土板上的预留洞口,应在拆除模板后立即将洞口盖好。严防高处坠落事故发生。
11.应配备有灭火器材。
12.作业中,不准吸烟或动火。
八、安全监理旁站使用的基本表式
安全监理旁站记录表(见附件)
惠州市正富建设监理有限公司
年 月 日
12

(附件)
安 全 监 理 旁 站 记 录 表
工程名称: 编号:

13