餐饮部服务技能大赛方案

时间:2026.4.13

餐饮部技能大赛方案

为了使员工在工作期间的服务更加规范化、标准化、促进员工在企业中对服务技能的熟练程度,餐饮部特此举办员工服务技能比赛,以促进员工成长为基本。

一、比赛时间:20##年6月25号(暂定)。

二、比赛内容:摆台比赛。

三、参加人员:餐饮部员工    (传菜:托托盘大赛)。

四、比赛细则:另附。

五、比赛要求:

1、员工在比赛操作期间,全部着酒店工作服。

2、比赛期间不允许其他人帮忙和指导。

3、比赛期间要使用托盘操作。

六、奖励制度:一等奖一名(服务员及传菜各一名)

      二等奖两名 (服务员及传菜各两名)。

                                   

                                     

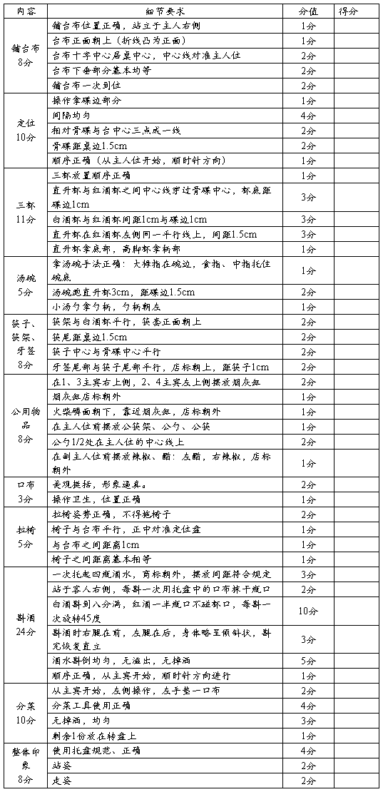
餐饮部摆台考核细则


第二篇:员工服务技能大赛餐饮服务知识题


员工服务技能大赛餐饮服务知识题

一、问答题

1. 服务员应做到哪几勤?

服务员应做到“四勤”即:眼勤、嘴勤、手勤、腿勤。

2. 服务员要做到哪“三轻一快”?

操作轻、说话轻、走路轻、动作敏捷服务快。

3. 服务员的行走要求是什么?

迎客走在前,送客走在后,客过要让路,同行不抢道,不要在客人中间穿行。

4. 饭店餐饮部门为客人提供哪些需要?

食品、饮料、服务。

5. 餐厅服务员应具备的基本技能是什么?

六大基本技能:托盘、摆台、斟酒、上菜、分菜、口布叠花。

6. 托盘的操作要求?

平、稳、松。

7. 什么叫摆台?

摆台是指餐台、席位的安排和台面的设计,也叫做餐台设计。

8. 什么是看台?

看台主要是供客人观赏的台面。

9. 铺台布有哪几种常用方法?

有三种常用方法:抖铺式、撒网式、推拉式。

10. 斟酒的程序?

(1) 先斟果酒(即红酒),后斟烈性白酒。

(2) 客人点的酒水,开启前,服务员应左手托瓶底,右手扶瓶颈,商标向主人,让其辨认。

(3) 先斟主宾,再斟主人,然后按顺时针方向依次斟酒。(4)酒水不宜斟满,以八成为好。

11. 请问斟酒的操作方法?

斟酒时,服务员站在客人身后右侧,左手托盘,右手持瓶,酒标向客人,斟至八分满时,旋转酒瓶收回,然后擦干净瓶口。

12. 怎样为客人斟啤酒?

一要速度慢,二要注意酒瓶的倾斜度,瓶口留出缝隙;三要尽可能减少晃动,让酒沿杯边徐徐倒入。

13. 什么时机为客人斟酒为宜?

当客人杯中酒(或饮料)喝至剩约三分之一左右时,服务员应及时为客人添酒,除非客人乐意不需要了。

14. 斟酒前服务员为什么要示瓶让主人辨认商标?

主要包括三个意思:(1)表示对主人的尊敬;(2)核实选酒有无差错;(3)证明商品质量可靠。

15. 上菜、走菜的常用步法如何运用?

一般菜肴走常步;火候菜走快步;汤汁菜肴走碎步;菜到桌前走垫步;遇到障碍走窍步。

16. 上菜、走菜有哪些要求?

(32个字)端平走稳,轻松自如,仪表自然,合乎礼仪,保证安全,讲究卫生,不损质量。

17. 上菜应掌握的原则是什么?

先冷后热,先菜后点,先咸后甜,先炒后烧,先清淡后肥厚,先优质后一般。

18. 中餐宴会一般的上菜顺序怎样进行?

冷盘、头菜、干菜、二汤、熘爆炒菜、烧烤菜、素菜、鱼类、甜菜、尾汤、水果。

19. 上鸡、鸭、鱼菜时,应注意什么?

上鸡、鸭、鱼菜时,头不可朝向主人,鱼腹可向主人,鸡不献头,鸭不献掌,鱼不献脊。

20. 为客人上火候菜时应注意什么问题?

上火候菜时,服务员一定要掌握动作迅速这一环,免得耽误时间,使菜肴失去火候菜的特色,还应及时向客人介绍应及时品尝,以不失菜肴的焦、酥、脆、嫩的风味特色。

21. 上汤菜时应注意哪些事宜?

端汤菜不要用抹布垫托,要用垫盘;端汤菜时,手指不能浸入汤内;汤中若有油未或葱花时,应用羹匙撇出,切勿用嘴吹除。

22. 口布叠花应注意什么问题?

快速方便、美观大方、造型简单、操作卫生。

23. 客人交谈中,服务员应注意什么?

不旁听,不窃视,不插嘴。

24. 服务员开餐前应做好哪些准备工作?

(1) 搞好环境及岗位卫生工作;

(2) 准备好餐具、用具;

(3) 准备好佐餐的调料和配料;

(4) 了解当天供应的品种、价格、数量等:

(5) 仪表、仪容的检查整理。

25. 男服务员站立的要求?

头、肩端正,上身挺直,双手背后,双脚分开20cm。

26. 客人要求退饭菜,服务员应怎样处理?

一般情况,如厨房没有下料制作,可予退换。如因原料变质,不卫生或烹调质量低下,应及时退换,并表示歉意,立即向厨房提出。

27. 零点看台应怎样防止“跑帐”?

(1) 对单个就餐客人多注意;

(2) 对陌生就餐客人多注意;

(3) 对餐厅门口附近就餐的客人多注意;

(4) 对快要餐毕的客人多注意。

28. 我国的四大菜系是怎样划分的?

山东菜系、四川菜系、淮扬菜系、广东菜系。

餐前准备工作

餐前准备工作分为4部分

(1) 卫生清理——个人卫生—区域卫生

(2) 物品管理——日常消耗/低值易耗品—器皿—家私--个人工具

(3) 明确销售——急推/估清—特色菜品—个人销售目标

(4) 交接工作

更多相关推荐:
服务计划书范本

以艾滋病患者和家属为服务对象的服务方案一服务背景中国社会科学院社会政策研究中心日前完成的研究报告中国艾滋病防治相关政策分析中建议我国应在现有救助体系中引入专业的社区工作者以解决现行体系下由于救助政策公开透明导致...

投标书售后服务范本

上海龙日企业集团一公司简介上海龙日企业集团上海龙日科技发展有限公司ISO900120xx认证企业上海汇策电子系统集成有限公司ISO900120xx认证企业上海龙宇科技发展有限公司公司介绍及业务概述20xx年度斜...

售后服务方案样本

售后服务方案样本三星电子北京技术服务有限公司成立于19xx年专门负责三星电子产品在大陆市场售前和售后服务业务公司成立之初就本着为了客户三星服务称心舒心放心的宗旨以亲切快速准确的工作作风为中国大陆的三星电子产品用...

工程造价咨询项目服务方案范本

工程造价咨询实施方案及保障措施一、工程造价咨询组织方案1、工程造价咨询总体目标2、工程造价咨询组织结构二、工程造价咨询项目进度计划及控制措施1、进度响应2、满足进度的承诺3、进度控制保证措施三、工程造价咨询项目…

服务营销方案经典范文

酒店服务营销方案一服务营销策划步骤1做好服务营销决策服务营销决策是策划的提前和基础通常决策内容分为以下几个部分1服务要素决策根据市场调查了解顾客对服务项目的要求并按重要性的适度排序重要性是确定酒店服务要素的依据...

工程造价咨询服务方案范本

工程造价咨询服务方案目录一、各阶段造价咨询具体工作内容...31.1设计阶段图纸、概预算审查造价控制程序...31.2招标阶段造价咨询工作...41.3施工阶段造价控制...91.4竣工结算阶段的审核内容...…

金融服务方案(范本)

江西城市职业学院金融服务方案1目录一前言3二中国建设银行基本业务3三中国建设银行主要投资银行产品5四理财服务及特别推荐8五中国建设银行的主要优势和特点142一前言中国建设银行江西省分行成立于19xx年10月1日...

物业保安部工作服务方案范本

《格林常青藤秩序部服务方案》格林常青藤秩序部工作服务方案策划单位:沈阳格林豪森物业管理有限公司(常青藤分公司)二零##年十一月目录目录--------------------------------------…

XX街道网络文明传播志愿服务活动方案

XX街道网络文明传播志愿服务活动方案为扩大宣传思想文化工作和精神文明建设工作在互联网上的影响促进社会主义核心价值体系建设按照中宣部中央文明办关于切实加强网络文明建设工作要求我街道将组织网络文明志愿者在广大网民中...

物流服务方案

第17届中国内江重型汽车工程机械配件展示会策划单位项目领导策划人联系方式速递物流服务方案江市邮政速递物流公司靖杰陈健139xxxxxxxx二O一O年三月内易08322176256内江市邮政速递物流公司速递物流服...

售后服务承诺书范本

售后服务承诺书为创造名牌提高企业知名度树立企业形象我们本着一切追求高质量用户满意为宗旨的精神以最优惠的价格最周到的服务最可靠的产品质量的原则向您郑重承诺一产品质量承诺12产品的制造和检测均有质量记录和检测资料对...

合作方案范本

合作方案甲方中国电信股份有限公司分公司乙方中国电信股份有限公司分公司以下称甲方与有限公司以下称乙方第一条合作内容和方式甲方提供优质的移动通信服务并利用CDMA1X移动数据和增值业务满足乙方需求甲方将充分发挥运营...

服务方案范本(39篇)