评估工作完成情况汇报表
第二篇:金州区教育局20xx年重点工作完成情况报告表
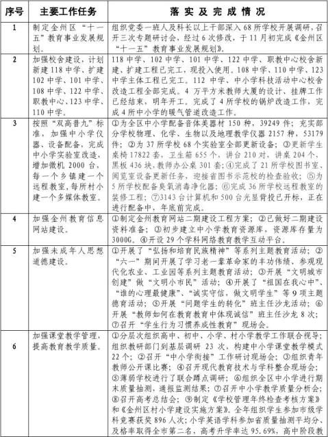
金州区教育局20xx年重点工作完成情况报告表

1
2

3

4

5

6
评估工作完成情况汇报表
金州区教育局20xx年重点工作完成情况报告表

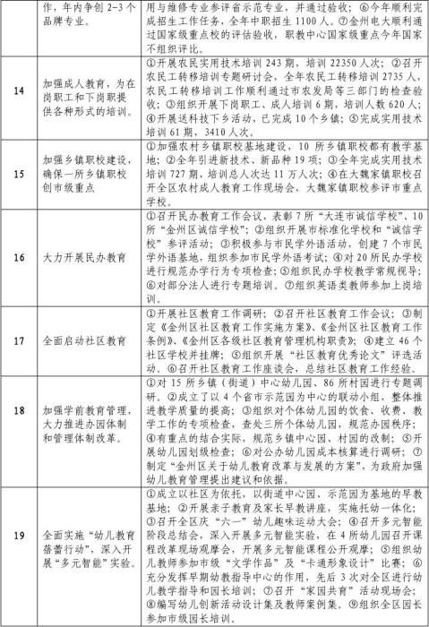
1
2

3

4

5

6
人劳科20xx年工作责任目标完成情况报告20xx年人劳科按照县局(分公司)工作目标管理要求,在上级领导的关心下,在兄弟部门的配合支持下,圆满完成了本单位的工作计划。现将20xx年工作责任目标完成情况报告如下:责…
区中小企业服务局20xx年度重点工作完成情况汇报(20xx年元月x日)20xx年,区中小企业服务局在区委、区政府的正确领导下,紧抓深化“上大项目、大上项目”年活动这一主线不放松,创新突破,强力进取,圆满完成了各…
XXXX年度重点工作总结----XX市国土资源局XX分局XXXX年度,XX分局紧紧围绕“保护资源、保障发展”的中心工作,坚持在服务中实施管理,在管理中体现服务,既保证了土地宏观调控政策和法律法规的贯彻落实,又保…
房管所20xx年重点工作完成情况汇报材料各位领导按照年初建设局与我所签订的重点工作及招商引资责任书的要求下面就我所20xx年重点工作完成情况汇报如下一城市房屋拆迁工作稳步推进按照县委政府的具体安排今年以来举全所...
统计工作情况汇报9月x日在市召开全市统计工作会议,按市统计工作会议精神,目前全市统计工作跟其他工作一样,都面临着前所未有的压力和挑战。我们要认清形势,切实增强做好统计工作的信心和决心,各部门要齐心协力,团结拼搏…
一、20xx年重点工作完成情况在刚刚过去的20xx年,我区教育工作在区委、区政府的关心指导下,在全体教职员工的共同努力下,各项工作得到扎实推进,圆满完成了全年工作任务。回顾一年来工作,在王区长的亲切关怀下,在全…
xx区域20xx年工作完成情况汇报20xx年,xxx在县委、县政府的正确领导下,在各级部门的支持配合下,通过全区党员干部的辛苦努力,实现了农民增收、财政增收的双增目标,现将一年来全区域工作完成情况进行简要汇报。…
医院20xx年主要工作完成情况汇报20xx年12月日20xx年是十二五规划的开局之年更是医院全面落实科学发展观深化医药卫生体制改革的关键一年我院在市委市政府的正确领导和省卫生厅的精心指导下以三甲复审为契机以邓小...
xx县卫生局20xx年度工作完成情况汇报20xx年在县委县政府的正确领导和相关部门的大力支持下我们坚持以科学发展观为总揽以深化医药卫生体制改革为载体紧紧围绕保障和促进广大人民群众健康构建和谐卫生和谐xx的目标勤...
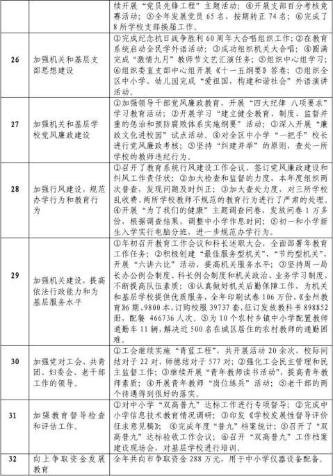
开展工作落实年活动自查情况汇报根据市工作落实年活动领导小组办公室关于做好自治区工作落实年活动督查迎检工作的通知精神我局对开展工作落实年活动进行了自查现将工作情况汇报如下一领导重视组织机构健全为加强对工作落实年活...
古浪县质量工作完成情况的汇报古浪县人民政府20xx年7月今年我县质量工作在市委市政府的正确领导和上级业务部门的精心指导下认真贯彻省市质量工作会议精神围绕质量宏观管理安全监管基础建设等工作重点精心组织周密部署狠抓...
区经委17月份主要经济指标及重点工作完成情况汇报20xx年8月22日今年来在区委区政府的正确领导和区人大区政协的有力监督下在有关部门的支持配合下我委紧紧围绕全区中心工作按照强力推进新型工业化倾心打造第一推动力的...