篇一 :辅导员班主任谈心谈话(心理辅导)记录表

  谈心谈话(心理辅导)记录?

学院名称:                   

注:1.此表由谈话人填写,各二级学院心理联络员老师统一存档,定期上报。

2.谈话内容可以对话或概述、总结的形式进行记录,可以加附页。

…… …… 余下全文

篇二 :大学辅导员与学生谈话记录

谈话记录

谈话时间:20##年9月5日

谈话地点:辅导员办公室

谈话人员:辅导员 ×××  学生×××

谈话内容:

辅导员询问在旅游管理系新学年生活情况

对此×××说到:由于刚开学,一切还没有家里的环境中转变过来,还在逐渐适应,最近主要是收拾一下宿舍,因为成都的气候比较湿润,加之没有良好的保管经验,所以很多衣物都有不同程度的霉物滋生,需要晾晒,寝室需要大家齐心协力进行打扫,不过这些都在大家的努力下做的很好,虽然很累,但是温馨的小家又出现在我们的眼中了,还是挺高兴的。看着干净舒适的环境,心情也愉快多了,我们也能全身心投入到新的学习生活中去了。

辅导员询问在金堂本地生活状况

对此×××同学回答道:由于校区所处地方较为偏僻,学校管理相对而言较为严格,所以平时初入学校不太方便,一些生活用品还需要从金堂去购买,有些许麻烦。

至此辅导员亲切地表示慰问并提出如有任何困难在闲暇时间可以寻求她的帮助。

谈话记录

谈话时间:20##年9月7日

谈话地点:辅导员办公室

谈话人员:辅导员 ×××  学生×××

谈话内容:

辅导员询问开学学习状态

对此×××说道:从松弛的假期生活到学习状态的进入还需要一定的调整时间,刚开学自己的心还没有完全收回来,作息规律也有一定的改变。上课的时候打不起精神,但是正在逐渐调整这一现状,晚上尽量早睡,早上尽量早起,尽快熟悉大学生活环境。

辅导员询问与同学关系如何?

对此×××说道:跟同学关系都挺好的,我们班的同学心肠很好,乐于助人,有什么事情都相互帮助,对人也很热情,班级氛围比较温馨,大家相处得都比较轻松愉快。

…… …… 余下全文

篇三 :辅导员谈话记录

XX学院

XX级学生谈话记录

辅导员:XXX

XX年X月

1

谈话记录

谈话时间:XX年9月11日

谈话地点:辅导员办公室

谈话人员:辅导员 XX 学生 XXXX工程 XX

谈话内容:

辅导员询问在XX工程专业新学年生活情况

对此XX说到:由于刚开学,一切还没有家里的XX中转变过来,还在逐渐适应,最近主要是收拾一下宿舍,寝室需要大家齐心协力进行打扫,不过这些都在大家的努力下做的很好,虽然很累,但是温馨的小家又出现在我们的眼中了,还是挺高兴的。看着干净舒适的XX,心情也愉快多了,我们也能全身心投入到新的学习生活中去了。

2

谈话记录

谈话时间:XX年9月13日

谈话地点:辅导员办公室

谈话人员:辅导员 XX 学生 XXXX一班 XX

谈话内容:

辅导员 XX 询问XXXX一班 XX大学新的生活状况

对此XX同学回答道:由于校区内各种超市和商店较少,学校管理相对而言较为严格,所以平时购物不太方便,一些生活用品还需要从市里去购买,有些麻烦。建议校内增加购物的商店。

3

谈话记录

谈话时间:XX年9月22日

谈话地点:辅导员办公室

谈话人员:辅导员 XX 学生 XXXX一班 XX

谈话内容:

辅导员询问开学学习状态

对此XX说道:从松弛的假期生活到学习状态的进入还需要一定的调整时间,刚开学自己的心还没有完全收回来,作息规律也有一定的改变。上课的时候打不起精神,但是正在逐渐调整这一现状,晚上尽量早睡,早上尽量早起,尽快熟悉大学生活XX。

辅导员询问与同学关系如何?

对此XX说道:跟同学关系都挺好的,我们班的同学心肠很好,乐于助人,有什么事情都相互帮助,对人也很热情,班级氛围比较温馨,大家相处得都比较轻松愉快。

4

谈话记录

谈话时间:XX年XX月8日

谈话地点:XX男生宿舍

谈话人员:辅导员 XX 学生 XXXX一班 XX

…… …… 余下全文

篇四 :大学辅导员与学生谈话记录

管理系辅导员与学生谈话记录

             管理系辅导员

谈话记录

谈话时间:20##年9月13日

谈话地点:辅导员办公室

谈话人员:辅导员

谈话内容:

辅导员询问在管理系新生生活情况

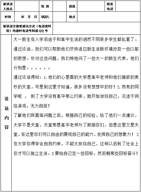
对此 说到:由于刚进入大学,一切还没有家里的环境中转变过来,还在逐渐适应,大一新生在入学后对大学的上课方式普遍存在一些不适应的现象。虽然各所大学的教育水平不尽相同,但基本上还是差不多的。明确问题后,通过谈话,我们可以帮助他们尽快适应新生活新环境。针对这些问题,我们特地问了一些大一的新生代表,他们分别是姬紧涛 卢春霖 马燕等新生。

通过谈话我们了解到,大一学生面临的问题主要有:

1.高中的时候学校比较小是一站式的,而到了大学就不同了,学校大了,上课的地点不是固定的,感觉有点不适应。

2.和高中老师教课教的很详细重点性强不同的是大学老师上课普遍讲的快而且似乎没什么重点。

3.就是大学的教育自主性很强,很多同学都有没有自己的计划,所以都有点无所事事!

了解了他们所面临的问题后,根据自己的经验,我给他提了几点建议:大学的教育是开放性的,不像高中的目标性很强有什么考点那些的,讲究的是全面发展;大学的自主性太强,自由时间多,所以要自己给自己定一点点目标,多多参与大学里面的各种团体丰富自己的课余生活;还有就是多跑跑图书馆,丰富自己的知识面!

辅导员询问在开封本地生活状况

对此马燕同学回答道:由于校区所处地方较为偏僻,所以平时初入学校不太方便,一些生活用品还需要从市区去购买,有些许麻烦。

至此辅导员亲切地表示慰问并提出如有任何困难在闲暇时间可以寻求她的帮助。

谈话记录

谈话时间:20##年10月8日

…… …… 余下全文

篇五 :导师与学生谈话记录表

                    导师与学生谈话记录表

…… …… 余下全文

篇六 :与辅导员谈话记录表

与辅导员谈话记录表

…… …… 余下全文

篇七 :辅导员与学生谈话记录表

篇八 :辅导员与学生谈话记录表4

外国语学院 辅导员与学生谈话记录表

…… …… 余下全文

篇九 :大学生与辅导员谈话记录

XXX学院辅导员与学生谈话记录表

…… …… 余下全文

篇十 :辅导员与学生谈话记录表2